2025年国内交通运输行业ESG债券市场运行年报
编辑: 时间:2026-02-10
点击蓝字 关注我们
本期看点
交通运输行业ESG债券发行情况
截至2025年12月31日,国内市场交通运输行业累计发行ESG债券417只,发行规模共计4,347.69亿元。2025年,国内交通运输行业ESG债券共计发行72只,发行规模达709.20亿元,发行只数和规模分别同比增长46.94%和61.32%。
绿色债券方面,2025年交通运输行业发行61只,同比增长35.56%,发行规模579.80亿元,同比增长38.83%。券种来看,中期票据与公司债为核心发行品类,资产支持证券显著增加;发行场所来看,银行间发行只数最多,上交所发行规模最大;区域发行格局呈集聚态势并呈现多点开花特征,江苏省持续领跑,浙江省增长强劲;发行人主体性质来看,国有企业的主导地位持续强化;募集资金投向方面,用于支持城乡客运系统建设和运营的绿色债券最多。
挂钩类债券方面,2025年交通运输行业发行数量为9只,同比增长125.00%,发行规模为99.40亿元,同比增长351.82%,均创下历史新高。从KPI设定来看,新能源交通工具占比、单位运输量能耗、绿色交通基础设施配套指标是最值得关注的核心方向。
转型债券方面,2025年交通运输行业首次实现零的突破,共落地2只转型债。
2025年交通运输行业ESG债券优秀案例
25三明高速MTN002(绿色):全国首笔绿色公路中期票据,为公路相关融资主体提供了先进范例;
25洪轨02:全国首单交通领域内以“ESG评级级别”作为关键绩效指标的可持续挂钩债券,为行业建立ESG量化考核树立了标杆。
交通领域绿色低碳发展融资方向
随着《绿色金融支持项目目录(2025年版)》的发布,更多交通行业的重点领域成为了其绿色低碳发展的新方向。包括绿色交通基础设施的低碳化建设与系统优化、先进交通装备制造的绿色升级与链条延伸、交通领域污染防治等。
金融支持交通领域绿色低碳转型未来发展展望
绿色目录的更新为交通领域绿色融资带来扩容空间,REITs政策红利释放,盘活交通绿色资产融资潜力,未来亟需加快建设交通运输行业碳核算体系与ESG信息披露体系,构建转型金融体系,填补高碳交通细分领域的融资缺口。
一、交通运输行业绿色融资发展背景
交通运输行业是指通过铁路、公路、水路、航空等运输方式实现人员和货物空间位移,并配套开展基础设施建设、装备制造、运输组织和运营管理等活动的综合性产业体系。从产业链结构看,上游主要包括交通基础设施建设及交通装备制造等环节,中游为各类交通运输服务和运行管理活动,下游则与商贸流通、居民出行等领域紧密衔接,整体具有投资规模大、产业关联度高和能源消耗集中的特征。本文将聚焦交通行业中主要的铁路、公路、轨道、公交、港口、航道、航空等领域进行分析。
金融体系对交通运输业绿色转型的支持,建立在明确的政策体系与配套的金融引导机制之上。国家层面的战略规划为交通行业绿色发展提供了目标框架和行动方向,而金融政策负责将宏观目标转化为可执行的资金流动机制。
为深入贯彻“双碳”战略目标,推动交通运输行业向绿色低碳、智慧高效转型,中央及部委层面出台了一系列核心政策,为ESG债券(包括绿色债券、可持续发展挂钩债券、转型债券等)等可持续金融工具精准对接交通行业转型需求提供明确指引。2017年,《关于全面深入推进绿色交通发展的意见》首次确立绿色交通发展的核心方向,为后续交通领域绿色融资划定了核心支持领域。随后,《绿色交通“十四五”发展规划》进一步细化行业绿色转型的阶段性目标,明确提出绿色金融支持交通运输绿色发展。《加快建设交通强国五年行动计划(2023—2027年)》要求将绿色理念贯穿交通基础设施规划、设计、建设、管理、运营全生命周期,为ESG债券项目的全流程合规性提供了坚实政策依据。
近两年,交通行业绿色金融蓬勃发展。2024年中共中央办公厅、国务院办公厅发布《关于加快建设统一开放的交通运输市场的意见》,通过深化交通运输重点领域改革扫清市场障碍,推动绿色智慧转型与市场资源配置深度融合,为跨区域、规模化的交通绿色项目融资创造了良好环境。2024年12月,由京津冀三地人民银行金融学会发布、中国交通建设集团有限公司主编的国内首个交通基础设施建设领域低碳转型金融标准《公路工程建设领域转型金融实施指南》发布,填补了公路行业转型融资的标准空白,为高碳公路项目的低碳改造提供了明确的金融支持路径,成功支持了2025年国内首单公路工程低碳转型金融项目落地。
2025年,交通运输部等十部门联合印发《关于推动交通运输与能源融合发展的指导意见》,聚焦交通与能源的协同转型,鼓励充电桩、光伏路域等融合类项目发展,直接拓宽了ESG债券的资金投向范围,丰富了行业绿色融资的项目储备。年末国务院发布的《碳达峰碳中和的中国行动》白皮书,从国家战略高度再次明确交通运输领域的减排目标与金融支持方向,为行业长期绿色融资提供了稳定的政策预期。
表1 交通行业绿色低碳发展政策梳理表
二、交通运输行业ESG债券发行情况
截至2025年12月31日,国内市场交通运输行业累计发行ESG债券417只,发行规模共计4,347.69亿元。2025年,国内交通运输行业ESG债券共计发行72只,发行规模达709.20亿元,发行只数和规模分别同比增长46.94%和61.32%,为截至目前发行只数和发行规模均第二高的年份。2021年,在“双碳”目标引领下,绿色金融政策体系加速完善,推动交通运输行业ESG债券发行规模快速抬升,2022年后受行业融资制约,ESG债券发行量有所下滑,近年来逐步企稳,并在2025年呈显著回升趋势。
2016年至2025年,交通运输行业ESG债券始终以发行绿色债券为主。其中,2016年~2020年发行的ESG债券100%为绿色债券,2021年起开始出现可持续发展挂钩、低碳转型挂钩、转型债券等其他ESG债券品种,为交通运输行业ESG债券发行品种增加了多样性。
(一)绿色债券一级市场整体发行情况
1、整体发行情况
截至2025年12月31日,已发行的绿色债券中,与交通运输行业相关的债券共计390只,发行金额达4,090.39亿元。2025年,交通运输行业绿色债券发行61只,发行规模579.80亿元,发行数量同比增长35.56%,发行规模同比增长38.83%。
2、发行券种分析
从券种发行结构来看,中期票据始终是交通运输领域绿色债券的核心发行品类,截至2025年末累计发行140只,占交通领域绿色债券发行总只数的35.90%,发行规模达1,315.50亿元,占交通领域绿色债券总发行规模的32.16%。同时,由于行业具有绿色项目投资大、周期长的融资需求的特点,且发行主体多为高信用交通企业,投资者群体广,资金使用灵活,公司债也成为该领域绿色债券的主要发行类型;截至2025年末共发行119只,占比30.51%,发行金额1,181.69亿元,在总发行规模中占比达28.89%。除此之外,资产支持证券、企业债在交通运输领域绿色债券发行中同样占据不小份额,而定向工具、短期融资券等其他券种的发行占比则相对偏低。
2025年交通运输行业绿色债券市场中,发行数量上,公司债发行27只跃居首位,中期票据保持稳定,发行24只位居第二,二者分别占交通行业全年发行总只数的44.26%和39.34%,资产支持证券和短期融资券发行较少。发行规模上,公司债和中期票据二者相近,分别为212.75和213.80亿元,占全年发行规模的36.69%和38.87%,此外资产支持证券占全年发行规模的23.05%,较去年显著增加了300.69%,成为2025年交通运输行业绿色债券中不可忽视的债券种类。
3、发行场所分析
发行场所方面,从发行数量来看,2016年以来交通运输行业绿色债券在银行间市场的发行量占比始终居首,截至2025年末共发行208只,占比53.33%,上交所发行数量位列第二,占比26.67%。从发行规模来看,银行间市场累计发行1,956.12亿元,占比47.82%位居第一,上交所累计发行1,111.61亿元,占比27.18%,同样位居第二。这主要因为银行间市场交易机制较为成熟,发行与交易效率更高,且参与主体往往以各类金融机构为主,交通运输企业更易对接大量潜在投资者,匹配融资规模需求。
2025年交通运输行业在银行间市场、上交所、深交所的绿色债券发行只数与规模均较2024年实现显著增长,其中银行间市场发行31只,规模248.32亿元,发行数量占行业全年总发行只数的50.82%,为发行数量最多的场所;上交所发行24只、规模278.48亿元,占行业全年总规模的48.03%,为发行规模最大的场所。
4、发行区域分析
交通运输行业绿色债券发行区域覆盖范围广泛,涉及全国23个省、市、自治区,资金投放与区域交通绿色转型需求高度契合。发行主体呈现明显的集聚特征,主要集中在经济发达、交通基建需求旺盛的区域,这些地区正加快推进交通运输领域的绿色低碳转型,政策扶持力度大,且具备充足的资金与产业资源,为绿色债券发行提供了良好的土壤。
从累计发行情况来看,江苏省凭借强劲的经济实力和交通基建规模,累计发行71只绿色债券,数量位居全国首位;广东省以712.32亿元的累计发行规模领跑全国,体现出其在交通绿色融资领域的突出优势。北京市依托政策引领和资源集聚效应,累计发行29只债券,发行金额达523.20亿元,规模占比位居前列;四川省、浙江省、湖北省等经济强省同样表现亮眼,成为交通运输行业绿色债券发行的重要力量。
2025年,区域发行格局延续集聚态势的同时呈现多点开花特征。江苏省以15只的发行数量位居2025年各地区之首,发行规模达104.25亿元,持续领跑交通行业绿色融资;浙江省发行数量为9只,规模达70.50亿元,为发行只数最多的省份,展现出强劲的增长势头;北京市、广东省分别发行6只、5只绿色债券,发行规模分别为100.00亿元、35.00亿元,政策与市场优势进一步凸显。此外,安徽省作为2025年度的新兴力量,发行规模达80.87亿元,位列全年第三,为区域交通绿色转型注入新的资金动能。
5、发行人主体性质分析
2016年以来,交通运输行业绿色债券发行主体始终以国有企业为主导,其发行数量与规模占比在行业内长期稳居首位。这主要是因为交通领域国有企业积极响应双碳战略与绿色交通发展政策,背靠雄厚的股东背景,具备良好的市场信誉,还手握大量绿色交通基建项目储备。这些优势使其开展绿色融资业务的积极性更高,对应的融资需求也更为旺盛。
2025年,国有企业在该行业绿色债券发行中的主导地位持续强化,61只债券全部为国有企业发行,其中,地方国有企业发行55只,发行规模479.80亿元,分别占全年发行总只数的90.16%和总规模的82.75%,中央国有企业发行6只,发行规模100.00亿元。分别占全年发行总只数的9.84%和总规模的17.25%。
6、募集资金投向分析
从募集资金投向的绿色类别来看,以中诚信绿金评估认证的项目不完全统计,根据《绿色金融支持项目目录(2025年版)》和《绿色低碳转型产业指导目录(2024版)》,2025年交通运输行业发行的绿色债券的募集资金主要投向城乡客运系统建设和运营等领域,具体类别如下表所示。
表2 2025年交通行业绿色债券募集资金投向
其中,交通运输行业中募集资金投向城乡客运系统建设和运营的绿色债券最多,共10只,发行规模149.48亿元,发行只数和规模分别占全部中诚信绿金贴标债券数量的62.50%和贴标债券规模的72.39%。募集资金投向环境友好型铁路建设运营和铁路绿色化改造的绿色债券数量及规模均位列第二。另外,在交通运输行业中,也有债券资金投向新能源设施建设和运营、既有建筑绿色化改造和运营(主要为机场航站楼)、生态保护及绿色公路建设,不同的资金投向促进了绿色债券的多样化发展,为绿色金融高质量发展提供了源源不断的动力。
(二)可持续发展/低碳转型挂钩债发行情况
1、整体发行情况
截至2025年末,交通领域发行的挂钩类债券共计25只,累计发行规模达227.30亿元。其中,2025年发行数量为9只,发行规模为99.40亿元,均达到了历史新高,且发行只数和发行规模分别同比增长125.00%和351.82%。
2、KPI指标设定类型
从KPI设定来看,新能源交通工具占比、单位运输量能耗、绿色交通基础设施配套指标是最值得关注的核心方向。新能源交通工具推广是交通领域低碳转型的关键抓手,其占比指标直接反映城市公交、客运等场景的化石能源替代成效;单位旅客吞吐量能耗、隧道用电量降幅等指标,精准聚焦机场、高速公路等核心交通场景的节能降耗水平,是衡量运营阶段低碳效益的核心依据;绿色交通基础设施配套指标则覆盖多细分领域,充电桩数量、ETC专用车道数量直接关联公路交通的绿色化与智能化升级,智慧公路里程数、轨道交通里程数体现交通基础设施的绿色转型与网络优化,电气化铁路建设里程及覆盖范围则紧扣铁路运输低碳化与区域均衡发展目标。下表为部分已发行的挂钩类债券的指标设定情况。
表3 交通领域挂钩类债券关键绩效指标设置类型
资料来源:中诚信绿金;注:部分非公开发行的债券以脱敏形式披露
(三)转型债券发行情况
2025年,交通运输行业ESG债券发行品类实现突破性创新,首次迎来两只转型债券落地发行。这一变化有效丰富了交通运输领域低碳转型的融资工具矩阵,为部分高碳属性的交通细分领域的转型发展提供了重要融资范本,充分契合国家“双碳”战略与绿色交通发展政策导向。
具体来看,中远海运发展股份有限公司2025年面向专业投资者公开发行科技创新低碳转型公司债券(第一期)”(简称“25远发K1”)于2025年1月在上交所发行,发行金额10亿元,发行主体属于中央国有企业,所属行业为交通运输设备中的造船与集装箱,募集资金专项用于支付节能环保型船舶的购置款,或置换债券发行前三个月内节能环保型船舶购置款的自有资金支出,直接聚焦航运装备的低碳升级,助力航运领域降低碳排放强度。上海国际港务(集团)股份有限公司2025年度第五期中期票据(转型)”(简称“25沪港务MTN005(转型)”)于2025年5月在银行间市场发行,发行金额为20亿元,发行主体属于地方国有企业,发行人所属行业为港口。募集资金全部投向低碳转型领域,专项用于投资建设上海国际航运中心洋山深水港区小洋山北作业区集装箱码头及配套工程,通过升级港口基础设施,提升港口运营的绿色化、智能化水平,助力打造低碳港口标杆项目。
2025年发行的两只转型债券具有显著的标杆意义。从发行主体看,两只债券均由国有企业发行,充分体现了国有企业在交通运输行业绿色低碳转型中的引领和主体作用;从资金投向看,募集资金精准投向船舶装备升级和港口基础设施绿色改造两大交通低碳转型关键领域,与行业转型发展要求高度契合;从产品创新看,两只债券填补了交通运输行业转型债券的品类空白,为高碳交通细分领域开展转型融资提供了可复制、可推广的实践范例,推动交通运输行业ESG债券市场向多元化、全链条覆盖方向发展。
三、2025年交通运输行业ESG债券优秀案例
(一)25三明高速MTN002(绿色)
福建省三明高速公路有限公司于2025年12月发行“福建省三明高速公路有限公司2025年度第二期绿色中期票据”(简称“25三明高速MTN002(绿色)”),该债券是全国首笔绿色公路中期票据,有效推进了环境优化与绿色金融高质量发展。该票据发行金额1亿元,募集资金全部投向泉州—三明高速公路三明段绿色公路项目。本期债券拟投的绿色公路类项目符合《绿色金融支持项目目录(2025年版)》中“6基础设施绿色升级-6.2绿色交通-6.2.1绿色公路建设和公路交通基础设施绿色低碳化改造”项下的“绿色公路建设”内容。
泉三高速作为国家高速公路网的关键构成环节,是衔接中西部公路干线网络与沿海地区的重要出海要道。其三明段绿色公路项目坚守绿色发展导向,聚焦构建绿色低碳交通廊道,在规划建设中深度融入生态保护理念。项目落成后,不仅能带来显著的生态保护与环境改善成效,还将进一步深化山海协作机制,为沿线区域的产业协同、民生改善与经济社会高质量发展注入强劲动力。此次中期票据的成功落地,打破了传统公路建设融资的固有模式,丰富了企业融资渠道的多元化布局,既切实降低了企业融资成本压力,又为绿色交通基础设施建设引入了可持续的金融活水。这一举措不仅是企业融资模式的创新实践,更实现了绿色金融资源与生态价值的深度耦合,为交通行业绿色低碳转型提供了可复制、可推广的融资范例。
(二)25洪轨02
南昌轨道交通集团有限公司于2025年9月发行“南昌轨道交通集团有限公司2025年面向专业投资者公开发行公司债券(第二期)(可持续挂钩)”(简称“25洪轨02”),该债券为交通领域内全国首单以ESG评级级别作为关键绩效指标(KPI)的可持续挂钩债券,具有较强的创新性和示范意义。交通运输行业中,尤其是轨道交通领域,普遍具有投资规模大、资产沉淀周期长、现金流回收周期较慢以及公共服务属性突出的特征,传统融资模式下企业在可持续发展绩效与融资成本之间的联动机制相对有限。南昌轨交在本次债券中首次将第三方ESG评级结果直接纳入债券条款设计,并通过利率调整等市场化约束与激励机制,将企业在环境管理、社会责任和公司治理方面的综合表现与融资成本挂钩,有效强化了资本市场对企业ESG绩效的正向激励作用。该做法不仅推动企业在运营管理和长期发展战略中更加系统地提升ESG表现,也为重资产、强公益属性行业探索“可持续发展价值可量化、可定价”的融资路径提供了有益实践,为交通行业建立ESG量化考核与资本市场融资深度联动机制树立了重要标杆。
四、交通领域绿色低碳发展融资方向
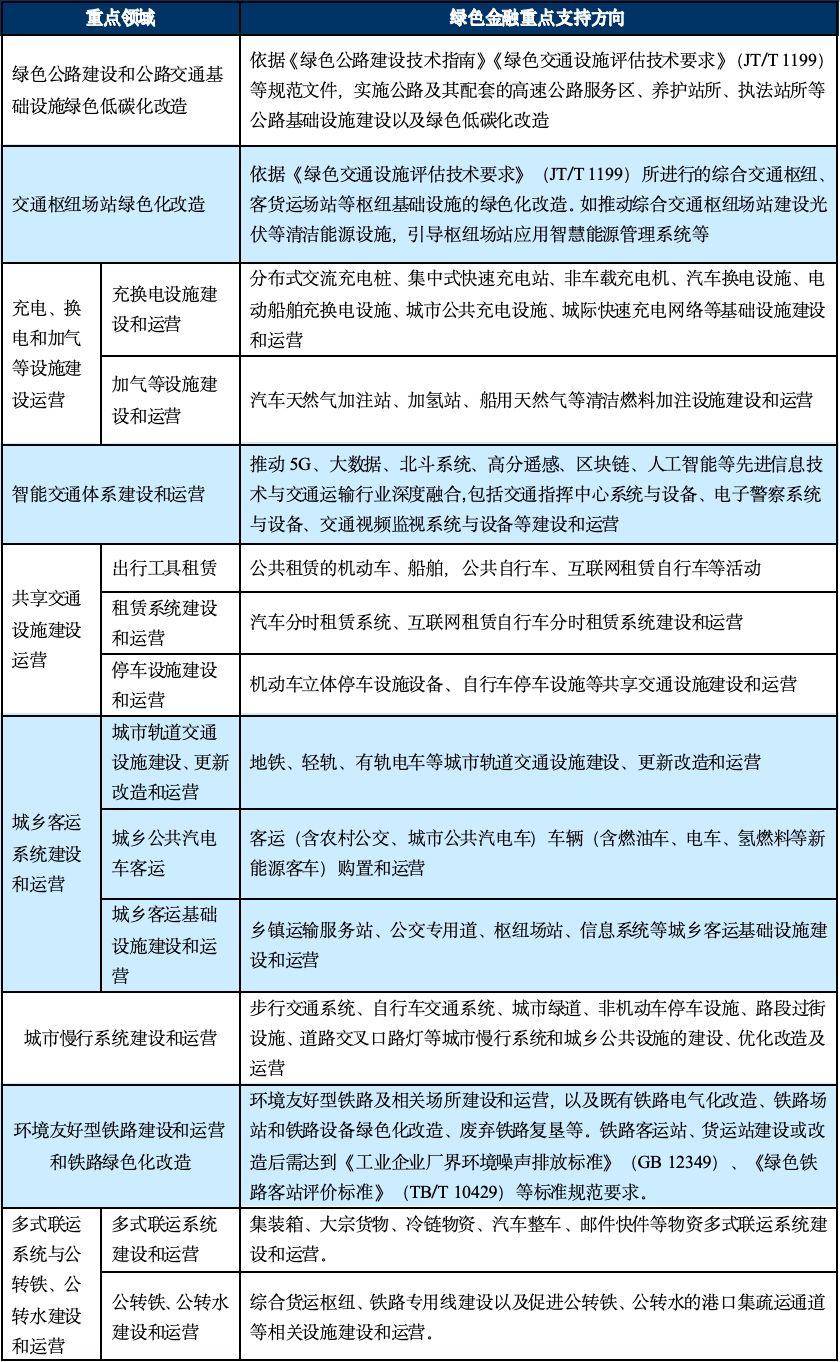
当前,交通领域的绿色金融支持重点已逐渐向全产业链覆盖,形成了涵盖绿色交通基础设施、先进交通装备制造、交通污染防治的立体化融资支持体系。随着《绿色金融支持项目目录(2025年版)》的发布,更多交通行业的重点领域成为了其绿色低碳发展的新方向。
(一)绿色交通基础设施的低碳化建设与系统优化
交通基础设施是交通领域绿色低碳转型的基石。在公路与铁路建设领域,金融支持重点投向符合《绿色公路建设技术指南》等规范的绿色公路及其配套场站建设,以及既有铁路的电气化改造和达到绿色客站标准的铁路枢纽工程。针对能源结构转型,融资方向覆盖了分布式充电桩、集中式充换电站、加氢站及船用清洁燃料加注设施的建设与运营。此外,支持重点还延伸至以“公转铁”“公转水”为核心的多式联运系统,包括集疏运通道、货运中转场站的绿色化改造及跨方式信息平台集成服务。针对民航与港口,融资领域涵盖了绿色航站楼建设、廊桥供电设施安装、港口岸电设施改造及绿色航道养护工程。同时,通过完善智能交通体系与城市慢行系统,实现交通基础设施全生命周期的降碳增效。
(二)先进交通装备制造的绿色升级与链条延伸
先进交通装备制造融资方向实现了从核心零部件研发到整机制造,再到贸易流通的全产业链覆盖。在新能源汽车领域,重点支持锂离子动力电池(含磷酸铁锂、三元材料等正极材料)、驱动电机、插电式混合动力专用发动机及机电耦合等关键零部件的制造与贸易,以及新能源汽车整车的制造、贸易和消费。船舶制造方面,融资重点转向以液化天然气(LNG)、甲醇、氨、氢及电池为动力的新能源船舶及其配套的高效发动机和推进系统。轨道交通领域则侧重于高速铁路车组、磁悬浮车辆及城市轨道交通设备的整车制造与精密配件生产。此外,先进高效航空装备和先进港口装卸作业设备的制造和贸易也被纳入重要支持范畴。
(三)交通领域污染防治
交通领域污染防治是交通领域绿色低碳发展的重要补充方向,融资支持重点集中于交通运行过程中污染物减排与末端治理能力提升。具体包括机动车船及非道路移动机械的清洁化更新改造,交通运输环节尾气、废水、固体废弃物和噪声污染治理设施建设,以及船舶和港口污染防治工程,如油气回收系统、船舶尾气治理、污水和垃圾接收处理设施等。同时,围绕交通排放监测与监管能力建设,支持交通污染排放在线监测系统和环境风险防控体系建设,通过“监测—治理—改造”协同推进,持续降低交通运输活动对生态环境和公共健康的影响。
五、金融支持交通领域绿色低碳转型未来发展展望
总体来看,近年来在政策引导和市场需求共同推动下,交通运输领域的可持续金融实践与ESG债券市场已发展取得积极进展,初步构建起“政策引导、市场发力、案例示范”的良好生态。从发行端看,国有企业依然发挥着中流砥柱的作用,绿色债券规模稳健增长,且转型债券、可持续挂钩债券等创新品种不断拓宽行业转型的融资工具箱;从应用端看,资金已精准流向城乡客运、充电设施、环境友好型铁路、绿色公路等核心领域,为交通运输全产业链的低碳化提供了关键支撑。然而,面对日益精细化的绿色金融监管与日益多元化的融资需求,交通行业在信息透明度、标准衔接及融资潜力释放等方面仍存在优化空间。基于此,未来金融支持交通领域的绿色低碳转型将向更深层次的体系化建设与业务扩容迈进。
(一)绿色目录的更新为交通领域带来扩容空间
随着《绿色金融支持项目目录(2025年版)》的落地实施,绿色交通的内涵得到了进一步丰富与界定,金融支持绿色交通项目的范围实现了进一步拓展。新版目录在深化传统基础设施支持的同时,将先进交通装备制造及绿色公路系统改造等关键环节纳入支持范畴,有效解决了交通行业部分细分领域此前在绿色认定上覆盖不够精细的问题。这一更新有助于扩大交通领域可获得绿色金融支持的项目池,引导金融机构加大中长期资金投入,进一步释放交通运输行业绿色低碳转型的融资潜力。通过推动更多符合行业演进趋势的优质项目与标准化金融产品实现高效对接,新版目录在提升金融服务精准度的同时,也将驱动行业绿色融资进一步扩容,为交通运输全面绿色转型注入持久动能。
(二)REITs政策红利释放,盘活交通绿色资产融资潜力
2025年12月1日国家发展改革委发布《基础设施领域不动产投资信托基金(REITs)项目行业范围清单(2025年版)》,交通基础设施继续作为首位被纳入支持范畴,明确涵盖收费公路、铁路、机场、港口等核心领域。12月31日,中国证监会、沪深交易所及基金业协会密集出台多项REITs领域法规规则,标志着我国REITs市场迈向制度全面优化的高质量发展新阶段。在此背景下,积极推动“绿色交通+REITs”的深度融合具有重要意义。通过发行具备绿色属性的基础设施REITs,行业能够有效盘活存量优质低碳资产,不仅能有效回收资金用于新的绿色项目建设,更有助于引导社会资本投向具有显著减排效益的交通基础设施。
(三)加快建设交通运输行业碳核算体系与ESG信息披露体系
完善交通运输行业碳核算体系和ESG信息披露机制,是金融有效支持交通领域绿色低碳转型的重要基础。未来应围绕公路、铁路、港口、航运、民航等细分领域,加快构建覆盖建设、运营和装备全生命周期的碳排放核算方法和数据标准,推动企业层面碳排放、能源消耗和减排绩效的规范化、可比化披露。同时,引导交通运输企业将碳排放管理、环境与安全风险、治理结构等关键要素系统纳入ESG信息披露框架,提升信息透明度和数据质量,为金融机构开展绿色识别、风险定价和差异化融资提供可靠依据,夯实绿色金融与交通转型深度融合的制度基础。
(四)构建转型金融体系,填补高碳交通细分领域的融资缺口
在交通领域实现全面绿色低碳转型过程中,部分高碳、难减排的细分领域仍将面临较长过渡期,亟需转型金融发挥承接和引导作用。未来应围绕传统燃油运输、老旧船舶与机车、港口高能耗作业环节等重点领域,建立清晰的转型路径和阶段性减排目标,推动金融机构在严格风险管理前提下,提供与转型绩效挂钩的融资支持。通过发展转型贷款、转型债券等金融工具,合理支持企业实施节能改造、清洁能源替代和效率提升项目,逐步缩小绿色金融与高碳交通领域之间的融资断层,促进交通行业实现平稳、有序的低碳转型。
特别说明
本文所述ESG债券包括国内发行的绿色债券、可持续发展挂钩债券(包括低碳转型挂钩债券)和(低碳)转型债券;其中绿色债券指国内发行的贴标绿色债券,包含碳中和债、蓝色债券等子品种。
本文基于发行只数的统计时,以不同分层级别发出一只资产支持证券按一只统计。
本文针对在不同交易场所发行的同一只企业债,在不同场所单独进行统计时,都纳入只数和规模统计范围;在全市场进行统计时,仅统计一次。
本文数据来源为中诚信绿色债券数据库、金融终端东方财富Choice和万得Wind。
本文数据均按照债券发行起始日进行统计。
END
