鉴证新“国标”发布,中国企业ESG信披进入“双轮驱动”时代——《可持续信息鉴证业务准则第6101号——基本准则(试行)》内容解读
编辑: 时间:2026-02-06
点击蓝字 关注我们
为规范和指导会计师事务所等第三方中介机构开展可持续信息鉴证业务,保证执业质量,财政部于2026年1月27日印发了《可持续信息鉴证业务准则第6101号——基本准则(试行)》(财会〔2026〕1号)(以下简称《鉴证准则》)。标志着我国可持续信息鉴证工作步入规范化发展阶段。
一、《鉴证准则》出台背景与历程
近年来,国内财政部、证监会、沪深北交易所等持续出台可持续信息披露的相关文件,并在文件中提出鼓励企业提供独立的可持续发展报告鉴证声明等内容,受到了多方的关注。我国目前开展鉴证业务的既有会计师事务所,也有咨询机构、认证机构等其他第三方机构,由于缺少统一的、专门的鉴证标准,执业质量参差不齐,社会各方对加快制定可持续信息鉴证准则的需求也愈发紧迫。
从国际发展来看,2024年11月国际审计与鉴证准则理事会(IAASB)发布《国际可持续鉴证准则第5000号》,为执行可持续信息鉴证业务提供了全球可参考基准。中注协2023年8月成立项目组启动《鉴证准则》研究起草工作,并持续跟踪研究国际准则制定进展进行修改完善,2025年7月面向社会公开征求意见,2026年1月报财政部批准后正式发布。
此次《鉴证准则》的出台,为我国第三方鉴证机构执行可持续信息鉴证业务提供了关键性的技术依据与操作规范,有助于提升鉴证工作的质量与可信度,对于增强企业ESG信息披露的可靠性和质量具有重要意义。
二、《鉴证准则》核心内容与要点
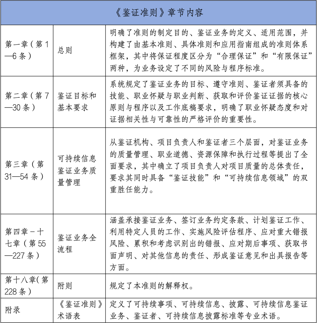
《鉴证准则》共十八章228条,覆盖总则、鉴证目标和基本要求、可持续信息鉴证业务质量管理、鉴证业务各个环节的具体要求、附则等内容。
根据《鉴证准则》内容的理解,主要有以下核心要点:
1.《鉴证准则》作为国家统一的可持续披露准则体系组成部分,与企业可持续披露准则共同构建“从信息披露到鉴证的全链条”体系,为全市场提供了一个统一的遵循标准。
在全球化的背景下,近两年我国可持续信息已逐步形成系统化的披露体系,ESG信息的可靠性越来越受到重视。国际上已发布相关准则,而我国处于空白状态,第三方机构主要依据监管或国际组织要求进行自律管理。《鉴证准则》的发布,为全市场提供了一个可遵循的统一标准,有助于促进行业规范和健康发展。
2.《鉴证准则》与国际标准保持一致,“合理+有限”的双轨保证程度,灵活组合。
《鉴证准则》充分借鉴国际可持续信息鉴证准则(IAASB ISSA 5000)的要求,以审计理论、信息可靠性为基础,规定“可持续信息鉴证业务的保证程度分为合理保证和有限保证”,同时提出“既适用于对鉴证范围内的所有可持续信息均获取合理保证或有限保证的情形,也适用于对部分可持续信息获取合理保证,对部分可持续信息获取有限保证的情形”。可根据披露的可持续信息的可靠性进行灵活组合。
3.《鉴证准则》充分考虑国内的发展阶段进行适配,循序渐进推进。
《鉴证准则》考虑中国企业ESG实践起步较晚的现实,现阶段将《鉴证准则》定位为试行文件,不采取“一刀切”的强制实施要求,明确“在实施范围及实施要求作出规定之前,由开展可持续信息鉴证业务的机构自愿实施”。但未来将随着企业可持续披露准则的实施,采取“区分重点、试点先行、循序渐进、分步推进”的策略,为企业和各机构适用准则预留了准备时间。
4.《鉴证准则》内容体系完整,定义清晰,奠定实务操作坚实基础。
《鉴证准则》构建了从业务承接到报告出具的全流程、闭环式技术规范(第四章至第十七章),对业务承接、约定条款、计划、执行、风险评估与应对、应对期后事项、出具报告等的全过程提出明确要求,确保鉴证工作有章可循。同时,以规范的形式明确了可持续信息鉴证业务相关核心术语的内涵与边界,为准确理解和一致执行准则奠定了术语基础。
5.《鉴证准则》对标审计,双重把关,严控鉴证业务质量生命线。
《鉴证准则》要求鉴证机构和鉴证人员需对鉴证业务进行质量管理,并遵守职业道德要求,满足高质量执行可持续信息鉴证业务的实务需求。其中特别强调项目负责人的总体责任及具备鉴证技能和可持续信息领域的双重专业能力,以及从业务承接到报告出具的全流程质量监督,其严格程度向财务审计看齐。
三、《鉴证准则》的影响与展望
(一)第三方鉴证机构应加快自身规范化管理和人才体系建设
鉴证机构是执行《鉴证准则》的主体,尽管当前《鉴证准则》处于“自愿实施”阶段,鉴证机构仍需立刻重视,尽快依据准则对自身的质量管理体系、专业团队能力、工作底稿模板及全流程操作规程进行系统性规范与监控,以应对统一合规要求。一是建立执行可持续信息鉴证的质量管理体系和道德体系建设,加强和完善过程责任管理、底稿留存管理、职业道德培训和要求;同时积极培养和吸引具备审计、环境、社会和治理等多元专业背景的人才,为准则强制执行后的业务开展储备人才。
(二)对企业可持续信息质量管理提出更高的要求,应做好积极应对准备
《鉴证准则》是国家统一的可持续披露准则体系组成部分,是继《企业可持续披露准则——基本准则(试行)》发布之后,对企业披露的可持续信息的准确性提出了进一步的要求。对企业而言,需要加强内部数据质量控制和管理,提前做好准备:
①把握政策试行窗口期,为开展ESG鉴证做好准备。为保证可持续信息的准确性,企业应主动将ESG鉴证工作前置,通过尽早启动鉴证流程,企业可系统识别自身在可持续信息披露方面的短板,逐步完善数据收集、核算与内控体系,从而在未来准则正式实施时从容应对,降低突发性合规压力与潜在风险。
②采取渐进式实施路径,优先聚焦关键指标鉴证。企业可参考“分阶段、循序渐进”的政策导向,设计从“有限保证”向“合理保证”过渡的鉴证实施路径。建议初期优先选择碳排放等关键环境指标进行保证,控制投入成本的同时积累鉴证经验。在此基础上,逐步提高保证程度,推动数据治理体系的完善,实现从部分验证到全面可信披露的稳健过渡,兼顾效率与可信度提升。
③以鉴证为抓手,系统性构建ESG管理能力与信任资本。自愿实施阶段的鉴证不仅是合规准备,更是企业完善ESG治理、提升透明度和赢得市场信任的战略工具。通过开展鉴证,企业可对内强化部门协同、完善ESG内部控制机制,并加快相关人才培养;对外则可向投资者、监管机构及其他利益相关方传递其对待可持续发展的严肃态度、前瞻性,提升企业的可信度。
中诚信绿金科技(北京)有限公司作为国内最早参与绿色金融体系建设的第三方服务机构,经过多年的发展已建立了完善的可持续信息审验(鉴证)规范体系,并储备了绿色金融、ESG和可持续、环境、经济、金融等多领域的复合型人才,同时公司也是国际组织AccountAbility(执行AA1000标准)认可的第三方审验机构,具备国内外可持续信息鉴证的能力。未来,中诚信绿金将依据《鉴证准则》的要求,通过自身的专业能力,持之以恒地为企业主体提供可靠的第三方可持续(ESG)信息审验(鉴证)服务。
END
