从水破产到企业行动:水资源挑战与ESG管理新范式
编辑: 时间:2026-02-02
点击蓝字 关注我们
1月20日,联合国大学水、环境和卫生研究所(UNU INWEH)发布《全球水资源破产:后危机时代超越水文承载力的生存之道》(简称“《全球水资源破产报告》”或“《报告》”)。《报告》指出:长期水资源消耗与污染已超出地球可再生能力与安全限值,关键水系统无法恢复至历史基准水平。传统的“水危机”“水资源压力”已不足以描述当前现实,部分地区的人水系统已进入危机后的失效状态,《报告》正式宣告了全球水危机时代的结束,“水资源破产”时代已经到来,联合行动迫在眉睫。
水资源是人类社会生存与发展的根基,它不仅维系着个体生命健康与生态系统平衡,更是国家粮食安全、能源生产、工业运行和城乡发展的命脉。水资源破产时代的到来,深刻启示着国家、企业与个人:必须从水资源的战略价值出发,持续强化危机意识,并将水资源的审慎管理与节约利用提升至前所未有的高度加以重视。
一、全球水破产的深度解读:从资源短缺到系统失灵
《全球水资源破产报告》构建了“水压力(water stress)-水危机(water crisis)-水破产(water bankruptcy)”的渐进分析框架,阐述了水资源三个退化阶段。水压力指用水接近供给极限但系统仍具弹性;水危机是系统受冲击后暂时失衡,经干预可恢复;而水破产则是系统性、结构性的不可逆失败——长期超采与污染协同作用,不仅耗尽“水文储蓄”,更永久损害水循环赖以运行的“自然资本”。其本质在于不可逆性,因此管理逻辑必须从“修复回归”转向“适应重构”。
《报告》揭示了水破产带来的风险具有系统性与多重维度:在生态层面,导致淡水生物多样性锐减与关键生态服务丧失;在经济层面,直接冲击农业与能源生产,扰乱全球供应链;在社会层面,加剧分配不公,使脆弱群体承受最重代价;在地缘政治层面,可能激化跨境水资源争端,动摇区域合作基础。尤其值得警惕的是,污染、盐碱化等问题导致“水质破产”,使大量水体“有水而不可用”,进一步压缩了实际可用水资源总量。这些交织的风险表明,水破产已超越单纯的环境议题,成为深嵌于全球发展模式、贸易体系与安全架构中的系统性挑战。
水资源是人类发展、地球稳定的基石,支撑着全球粮食能源生产、公共卫生、生态系统和社会政治稳定。轻视水资源问题的严重性、水资源损失的不可逆转性,将加剧环境与社会矛盾。《报告》呼吁各国领导人将2026年、2028年(联合国水事会议)和2030年(SDG 6:确保所有人都能获得和可持续管理水和环境卫生)作为重塑全球水资源议程的时间节点,正式承认“全球水资源破产”状态,更大力度推进监测与治理,并将水资源视为实现全球环境、经济与社会目标的核心要素。
二、中国水资源的现状与挑战
中国水资源国情深刻受制于自然禀赋与人类发展的双重塑造,面临自然与发展的双重压力:从自然条件看,中国南北水资源分布极不均衡,重大调水工程在缓解用水矛盾的同时也改变了自然水文过程;从发展角度看,农业用水占全国总用水量六成以上,灌溉依赖地下水形成漏斗区;工业化也遗留了水体污染、生态退化等难题,部分区域水质型缺水问题依然严酷。此外,气候变化加剧了系统性风险,冰川加速消融、降水波动增大、极端水旱灾害频发,依赖历史水文数据的传统水资源管理模式日益失效。
我国黄河、海河等流域开发远超生态警戒线,华北平原地面沉降防治形势依然严峻,局部地区仍存在较严重的沉降现象,内陆湖泊萎缩、河流断流现象频发。世界资源研究所(WRI)表示,中国面临严峻的水压力。根据“水道全球水风险地图”(Aqueduct Water Risk Atlas)显示,我国水风险较为严重:北方地区大部分呈现“极高风险”,东南地区呈散点式“高风险”或“中高风险”分布,情况不容乐观。
这无不表明我国部分地区已显现“水破产”早期症状,水安全面临威胁。水利部党组书记、部长李国英表示:“十五五”时期,我国仍面临水资源短缺的严峻挑战,将健全节水制度政策体系,涵盖落实水资源刚性约束制度、完善水资源全面节约制度、创新节水支持政策。社会各界要将节水融入经济社会发展各领域、全过程,作为实施全面节约战略、推动发展方式绿色转型的重要环节。这要求我们必须超越短期应对思维,直面结构性失衡,推动发展模式与水资源紧约束相适应,实现从“危机应对”到“破产管理”的治理转型。
图 全球整体水风险
三、水破产时代的企业责任与风险重构
在水资源约束日益刚性的背景下,企业作为水资源的重要取用者、影响者和管理者,其角色与责任正在被重新定义。水破产的宏观趋势将水资源风险从企业的外围运营成本,转化为了嵌入其供应链、资产价值、市场准入乃至社会许可的核心战略风险。
企业水资源风险图谱正在加速扩展。运营风险直接威胁企业生存基础,水源短缺和水质恶化可导致生产中断,水价上涨与许可收紧推高运营成本,而洪水与地面沉降等更会直接损毁资产。监管与法律风险随“最严格水资源管理制度”的全面落实、河湖长制的深入推行而显著增加,企业在取水、用水、排水全链条中面临更严合规要求与更重违法代价。市场与声誉风险则直接影响企业价值,投资者将水管理绩效纳入ESG评价,消费者与采购商日益关注产品水足迹与供应链水安全,资本市场要求和社会监督持续加强。水资源风险最终将以物理和转型风险双维度影响企业战略和发展:水破产高风险区域的资产可能“搁浅”,传统高耗水模式难以为继,企业若不能前瞻管理水风险,将在未来竞争中丧失优势。
高耗水企业更要关注到水资源在价值链中的潜在危机,从取水源头、生产流程、应急防控、协同共治四个层面开展全局性管理,对生产基地定期开展水风险评估,提升非常规水使用比例,开发节水技术和工艺,建立应急蓄水区,在企业内部将水使用效率最大化,同时严格监控外排废水对水文环境与生态的扰动。
高耗水行业水资源风险分析
因此,企业主动、系统地管理水资源不再仅仅是履行合规义务,而是从更宏大的视角珍惜赖以生存的资源,以保障业务连续性、维护品牌声誉,从而确保持续盈利能力和商业韧性。企业需要认识到,水不仅是生产原料,更是维系运营生态系统健康、获得社会信任和经营许可的关键社会自然资本。
四、ESG框架下的水资源管理进阶之路
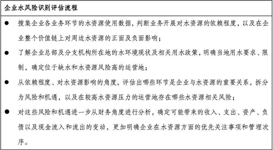
水风险升级对企业优化水资源管理与转型提出更高的要求。我国ESG体系建设过程,已将水资源管理议题放在了突出位置。2026年1月,沪深北证券交易所正式发布可持续发展报告应用指南《第五号 水资源利用》(简称“《水资源利用指南》”)。《水资源利用指南》系统性解析水资源管理范式、风险识别流程,是推动上市公司水资源管理议题发展走向精细化、实质化的重要标志,为企业提供了水资源管理议题从认知到行动的系统性框架,其核心要义可概括为“风险为本、管理为要、披露为实”。
《水资源利用指南》首先引导企业完成从模糊认知到精准诊断的跨越:要求企业超越用水量的简单统计,开展全面的水风险评估,识别企业自身运营中涉及的水资源物理及转型风险,并特别关注缺水和其他高风险区域的运营活动。这促使企业必须“摸清家底”,了解运营地与当地水系统的互动关系及脆弱点。
在明确风险的基础上,《水资源利用指南》同步明确企业在水资源议题管理要求,按照水资源利用相关治理、战略、影响、风险及机遇管理以及指标与目标四要素进行议题的管理与披露。《水资源利用指南》管理范围要求远超末端节水,而是为企业将水资源考量融入核心决策流程提供参考,从水资源管理、规划和设计、取水环节、供储用水环节给出节水建议,覆盖全流程。正式版《水资源利用指南》进一步明确非常规水源的定义和按用途分类是否计入取水量。信息披露方面,要求更具实质性和脉络化的披露,企业不仅要报告总耗水量、使用强度等水资源使用的基本情况,还需披露水资源节约目标以及具体措施、水资源回收利用情况、水资源使用存在困难等内容。
五、结论与展望:构建与水文现实共生的未来
联合国《全球水资源破产报告》报告犹如一面镜子,映照出全球水系统深层的、结构性的压力,也为中国水资源治理敲响了警钟。《报告》指出的“不可逆性”与“系统性失灵”警示我们:人类已无法回归水资源相对丰裕的旧常态,必须在约束更强、不确定性更高的新水文现实中重构发展路径。全球水破产的警钟已然敲响,唯有认清现实、主动转型、善将挑战转化为创新与合作机遇的国家与企业,方能引领未来。
对中国企业而言,这一转型既意味着前所未有的风险,也蕴含着塑造未来竞争力的机遇。沪深北证券交易所发布的《第五号 水资源利用》应用指南,从可持续发展视角,恰逢其时地为企业提供了水资源管理从风险识别到战略融入的实践路径。遵循这一路径,企业或将合理规避日益增长的水风险,更能通过创新节水技术、开发循环经济模式、提供水资源问题解决方案,开拓新的增长蓝海。当越来越多的企业将卓越的水资源管理能力内化为基因,集体行动将汇聚成强大力量,推动整个社会经济向水资源友好、与自然和谐共生的模式转型。
展望未来,水资源议题在可持续发展框架下的权重必将持续增加。我们有望看到水资源绩效与金融市场更深度的融合,水资源相关金融产品持续创新;期待更有效的政策协同,将水管理目标与气候行动、生物多样性保护等议题协同整合;呼吁多元共治模式,企业作为关键利益相关方,与政府、社区携手合作,共同管理共享水资源未来。中国的应对之路,不仅关乎自身水安全与发展可持续性,也将为全球应对水破产这一共性挑战,贡献不可或缺的实践方案。
注释:
人水系统(human-water system)是以水循环为纽带,将人文系统与水系统联系在一起,组成的一个复杂大系统。
2026年联合国水事会议计划于2026年12月2日至4日在阿拉伯联合酋长国举行,旨在加速实施可持续发展目标6。
2015年9月,联合国193个成员国一致通过《2030年可持续发展议程》,提出17项可持续发展目标(Sustainable Development Goals, SDGs),指导2015-2030年的全球发展工作。
全球整体水风险是反映物理风险数量、物理风险质量、监管及名誉风险的整体值,数值越大表明水相关风险越高。地图为依据最新Aqueduct 4.0版方法学的数据绘制。来源《全球水资源破产报告》33页。
END
