我国首部债券发行人ESG评价国家标准正式发布——《债券发行人环境、社会和治理评价框架》要点解读
编辑: 时间:2026-01-30
点击蓝字 关注我们
在“十五五”规划即将启动、绿色转型全面提速之际,我国针对债券发行人ESG 评价的首部国家标准《债券发行人环境、社会和治理评价框架》(GB/T 46912-2025)(以下简称《债券发行人ESG评价框架》)于2025年12与31日正式发布,有效填补了债券市场ESG评价标准的空白,同时有助于强化金融投资机构在固收领域的投融资ESG管理,促进第三方信用评级机构在信用评估方面的ESG融入,助力ESG评级机构的模型构建参考,以及加强债券发行人未来开展ESG管理和应对准备等都具有重要的实践指导意义。
一、《债券发行人ESG评价框架》内容解读
《债券发行人ESG评价框架》整体上从定义、范围、原则、框架和流程等方面为使用者提供了债券发行人ESG评价框架的操作路径、方法和要求。
首先,从定义上来看,《债券发行人ESG评价框架》对ESG评价行为作了明确定义,即“对企业识别和管理可持续主题相关的环境因素、社会因素和治理因素的意愿、行为和绩效进行的综合评价”。即通过对债券发行人在ESG方面的主观意愿和客观行动表现的综合评价,作为衡量债券发行人的ESG表现的一种方法,但尚未对评价结果的指向性进行明确,需要使用机构结合自身使用场景确定。
其次,从适用范围来看,《债券发行人ESG评价框架》明确“适用于金融机构、第三方服务机构、新闻媒体、社会公众等各类主体对债券发行人进行ESG评价”,同时明确债券发行人的范围“包括公司信用类债券和金融债券发行人。其中,公司信用类债券发行人包括企业债券、公司债券以及银行间债券市场非金融企业债务融资工具发行人,金融债券发行人包括政策性银行、商业银行、企业集团财务公司及其他金融机构。”,适用对象基本较为全面覆盖债券发行市场主体,包括上市发债企业主体。
第三,从原则上来看,《债券发行人ESG评价框架》提出ESG评价需遵循“科学性、兼容性、可行性、动态性”四项原则。强调评价方法设置的科学性,前瞻考虑国际适用和互操作性,同时评价过程可行易操作,并根据政策和标准进行评价方法的动态调整,保障时效性。
此外,标准进一步明确使用者开展ESG评价的流程和工作程序,包括“指标确定、指标量化方法、指标赋权、数据采集和校验、评价结果计算、评价结果验证”,保障债券发行人的ESG评价工作能够更加有效地落地和实操。
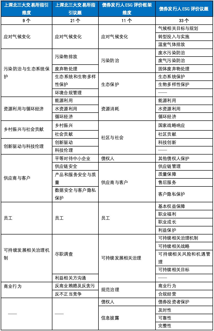
最后,作为《债券发行人ESG评价框架》的核心和重点内容,标准构建了“评价分项-评价维度-评价议题”三层架构,以环境因素、社会因素、治理因素3个评价分项为基础,扩展至11个评价维度和33个评价议题,并对每个议题评价的内容进行说明。整体框架如下:
二、《债券发行人ESG评价框架》创新特色
(一)议题兼顾国际共识与中国特色,与上市公司信息披露框架整体保持一致但具有债券市场特点
《债券发行人ESG评价框架》充分借鉴了国内外标准,保持国际前瞻性和国际适用性,同时体现中国本土特色,包括国家战略响应、社区贡献等议题。通过与上市公司三大交易所监管指引对标,二者在“应对气候变化、污染防治与生态系统保护、资源利用与循环经济、乡村振兴与社会贡献、创新驱动、供应商与客户、员工、可持续发展相关治理治理、商业行为”等议题整体保持一致,仅存在细分程度的差异。相较于三大交易所披露指引,债券发行人ESG评价议题增加了“信息披露、债权人(债券投资者保护)”2个议题,符合评价的逻辑以及债券发行人的特点;缺少了信息披露层面较为重要的“利益相关方沟通、科技伦理”2个议题。
(二)分场景行业议题选择更科学,一致框架的下操作更灵活
《债券发行人ESG评价框架》的指标确定过程中提出“使用者宜根据评价目标与自身实际需要,结合评价范围内的评价对象的行业、经营业务等特点,确定适用的评价维度和评价议题,并进一步将评价议题分解为若干具体定性或定量的评价指标,从而建立符合分类特征且可行的评价指标体系”,即使用者可根据债券发行人的所在行业特征或者使用场景在现有的33个议题中进行选择和指标细化,并根据政策变动进行灵活调整,实现统一框架下的特色化、差异化和动态化,发挥较好的指导作用。
(三)ESG数据质量作为ESG评价数据准确性的重要参考
根据《债券发行人ESG评价框架》的数据采集和校验流程提出“应建立完备的数据校验流程与方法,对多来源的同一数据内容建立取值优先级并进行交叉互验,优先将经第三方鉴证的企业公开报告和第三方独立数据作为主要数据源”。这对债券发行企业的ESG信息披露质量提出了更高的要求,获得第三方鉴证的企业具有更高的可信度。
(四)明确 ESG 评价结果的验证机制
《债券发行人ESG评价框架》的评价结果验证流程中提出“使用者可基于自身业务开展情况,对评价结果进行验证,验证方法包括但不限于对债券发行人观察ESG评价结果与信用评级或信用风险指标的关联性等”,明确了使用者对构建的评价模型的科学性进行验证提供了进一步的研究思路和参考。
三、《债券发行人ESG评价框架》的影响与思考
《债券发行人ESG评价框架》作为一项针对债券发行人ESG评价的首部国家标准,其实施具有重要影响。
对于投资人来说,框架标准提供了统一可比的评价依据,助力优化投资决策、管控风险并获取超额收益。将ESG纳入投融资决策参考是一项以国家政策导向指引、企业自身内在风险管理的必要工作,对银行、资管、券商而言,ESG将不再只是投研报告里的“加分项”,而是逐步进入核心业务流程,影响授信准入、额度与期限,成为资产筛选、组合构建和风险管理的重要输入因子。尤其在固收领域投资,考虑如何搭建适用于自身投资策略的、有效的ESG评价模型是一项巨大的挑战,在标准的框架下,如何实现科学的行业划分和指标选择,如何开展数据获取和质量保障,以及如何衡量结果可靠性方面需要更多的研究、投入和实践。
对于信用评级机构来讲,将推动ESG评价与信用评级深度融合。国家政策鼓励信用评级机构将ESG纳入信用评估管理流程,2024年3月中国人民银行、国家发展改革委、工业和信息化部等七部委发布《关于进一步强化金融支持绿色低碳发展的指导意见》,鼓励信用评级机构建立健全针对绿色金融产品的评级体系,支持信用评级机构将环境、社会和治理(ESG)因素纳入信用评级方法与模型。截止到目前,标普、穆迪、惠誉等境外信用评级机构、中诚信国际、联合资信、大公国际等境内主流信用评级机构陆续发布将ESG纳入信用评级体系。信用评级机构作为债券市场的风险守门人,也是本项标准的适用范围重要主体,在《债券发行人ESG评价框架》标准框架下,探索如何将ESG作为风险因素融入信用评估过程中至关重要。
对ESG评级机构来讲,其作为服务于资本市场ESG投资的主要第三方机构,构建科学可靠、满足投资人需求的ESG评级模型至关重要。目前国内开展针对债券发行人评级的机构有限,同时受限于数据资料的可获取程度,评级的结果差异较大。《债券发行人ESG评价框架》的发布,有助于为ESG评级机构提供更多的思路和方法,也对提升专业服务能力提出更高的要求。
对债券发行企业来讲,良好ESG表现可降低融资成本、提升信用资质、完善治理水平。区别于上市公司强制ESG信息披露监管,债券发行主体一直缺少明确的ESG相关文件标准和指引,《债券发行人ESG评价框架》作为由人民银行、证监会等监管机构起草的针对债券发行主体出具的ESG评价国家标准,具有较强的指引特性,ESG逐渐成为资本市场具有投资偏好和定价影响力的一种新要素。ESG表现越稳健,更容易吸引长期资金、责任投资资金和国际资金,在授信定价和债券利率上的谈判空间就越大;ESG短板明显的企业,更容易在发行阶段遭遇“需求不足”。
未来,债券发行企业要积极做好准备,加强信息披露的全面性和数据质量,不断提升自身的ESG管理能力,并通过良好的信息披露向利益相关方展现,便于投资人、信用评级机构和ESG评价机构的使用,有助于增强融资渠道和能力。
从长远来看,国家标准解决的是“共识问题”,而专业机构的价值在于把这套共识转译为金融可用、企业可对标、市场可验证的工程化工具。作为长期服务上市融资和债券发行市场的专业机构,中诚信绿金自2018年开始构建上市公司和发债企业的ESG评级体系,已根据行业特征和差异构建57套评级模型,历经3次迭代,新模型将于2026年进行升级完成。针对债券发行主体,我们将充更加分考虑国内债券市场主体特征,尤其是传统城投企业制定更加符合我国市场体制和实际的评级模型,对债券发行主体进行更加科学和专业的评价,满足投资人、信用评级机构的投资和定价需求。在此基础上,中诚信绿金持续验证ESG表现与融资成本、发行成功率、投资者结构之间的关系,让ESG不再只是“评价结果”,而是能够真正参与授信定价与风险管理的输入变量。
公司是国内最早期开展、覆盖范围全面的债券发行主体评价的机构之一,每年定期对A股、港股和存量公募债主体10000+家企业开展ESG评级,服务于基金公司、银行等金融机构,获得客户的认可。随着国内标准的逐渐完善,中诚信绿金也将用越来越规范的流程提升ESG评级模型也将更加科学可靠性。
END
