沪深北交易所就三项可持续报告编制应用指南征求意见
编辑: 时间:2025-09-08
9月5日,在中国证监会统筹指导下,沪深北交易所就修订可持续发展报告编制指南公开征求意见,反馈截止日为9月19日。本次修订将新增《第三号 污染物排放》《第四号 能源利用》《第五号 水资源利用》三项应用指南。
三项应用指南在上市公司可持续发展报告编制指南已有附件《第一号 总体框架与披露要求》《第二号 应对气候变化》的基础上,聚焦于环境议题,进一步完善上市公司可持续发展报告的规则体系,为上市公司披露可持续发展信息提供必要支持,帮助其更好地理解可持续发展报告的重难点,提高信息披露的质量和效率。

《第三号 污染物排放》
《第三号 污染物排放》提供了污染物排放相关风险和机遇以及相应的财务影响的指导内容,同时提供了污染物排放量核算的必备知识,例如类型、核算范围、统计方式等,帮助上市公司对自身业务模式面临的污染物排放量进行判断分析。
披露要点包括污染物排放信息、污染物减排信息、对员工、当地社区居民等群体的影响、环境合规信息。
表1 《第三号 污染物排放》披露要点


《第四号 能源利用》
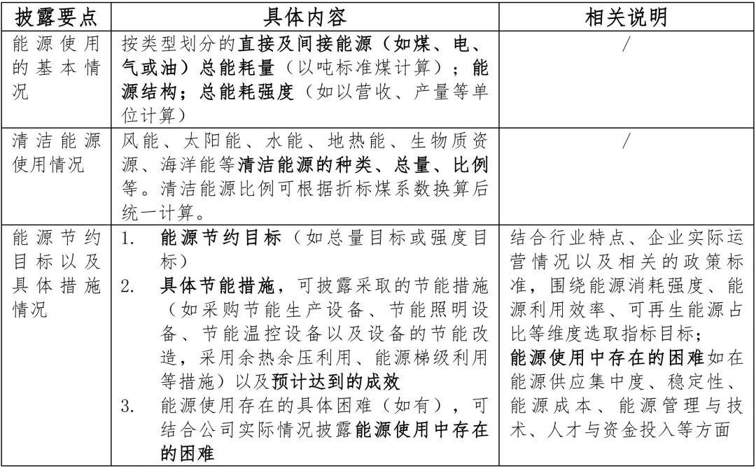
《第四号 能源利用》提供了能源相关风险和机遇以及相应的财务影响的指导内容,同时提供了综合能耗核算的必备知识,例如类型、核算范围、统计方式、数据来源等,帮助上市公司对自身业务模式、价值链面临的能源利用情况进行判断分析。
披露要点包括能源使用的基本情况、清洁能源使用情况、能源节约目标以及具体措施情况。
表2 《第四号 能源利用》披露要点


《第五号 水资源利用》
《第五号 水资源利用》提供了水资源使用相关的风险、机遇以及相应的财务影响的指导内容,拆解水资源相关风险类型、评估步骤,帮助上市公司对自身业务模式面临的水资源风险进行判断分析。此外,该指南还详细讲解了取水量、耗水量的定义、核算公式及与排水量的关系,为上市公司统一水资源信息认知和规范相关表述提供了依据。
披露要点包括水资源使用的基本情况、水资源节约目标以及具体措施情况。
表3 《第五号 水资源利用》披露要点


小结
三项应用指南系统梳理了能源、水资源及污染物管理的披露框架,详细阐述了“风险与机遇识别”管理操作流程,协助企业提升议题风险管理能力与合规披露水平,同时围绕环境数据量化核算的方法和流程,提供了实用工具与示例参考,并强调“结合行业属性”释放披露差异化、重要性信息的信号。
此次应用指南的发布具有三层重要意义:第一,为披露主体提供清晰的“操作手册”,进一步解决“如何披露”的难题,大幅降低上市公司,尤其是首次披露或缺乏相关经验企业的编制成本与难度,将原则性的规定转化为可执行的动作;第二,应用指南所要求的披露精度为企业明确了可持续发展管理应达到的细致程度,为能源、水资源和污染物数据监测、统计与管理体系建设指明了工作目标和改进方向;第三,应用指南将推动企业把环境管理从后端报告披露,真正融入前端的战略规划、生产运营和投资决策中,有助于凸显企业管理价值,增强企业绿色竞争力。
作者:李悦 审核:卞文佳
