GRI发布气候变化和能源新标准
编辑: 时间:2025-07-18
全球报告倡议组织(GRI)最新发布《GRI 102:气候变化 2025》和《GRI 103:能源 2025》两项主题标准,注重与国际其他可持续披露框架保持一致,为企业提供更完善的应对气候变化与能源管理披露指引。两项标准于2027年1月1日生效,拟采用该标准的企业可提前适应新要求,着手开展相应计划制订和数据统计工作,为正式披露做好准备。


《GRI 102:气候变化 2025》
联合国政府间气候变化专门委员会(IPCC)发布的气候变化评估报告为各国政策决策者提供了气候变化的科学证据,深刻认识人类对气候系统造成的影响,从而采取制度对策,自上而下引领全人类应对气候变化这一共同挑战。IPCC最新的气候变化评估报告于 2023年3月发布,其指出一个多世纪以来的化石能源燃烧和能源使用方式已使全球温度较工业化前水平高出1.1℃,造成极端天气、粮食安全、水安全、人类健康安全和生态环境损害等风险持续增长, 若要实现《巴黎协定》目标(即控制温升水平在2℃或1.5℃以内)需要所有行业开展快速、深度以及全面的温室气体减排行动。
同年,ISSB正式发布《IFRS S1号——可持续相关财务信息披露一般要求》《IFRS S2号——气候相关披露》(简称“ISSB准则”),欧盟发布《欧盟可持续发展报告准则(ESRS)》,标志着气候变化相关可持续信息方面取得了国际共识。基于应对气候变化的迫切性,在《GRI 302:能源2016》《GRI 305:排放2016》的基础上,GRI也启动了“气候变化”主题标准的编制工作,与其他气候变化相关披露标准达成一致,以期实现标准间更高的互认程度,提高披露信息的透明度和使用效率。
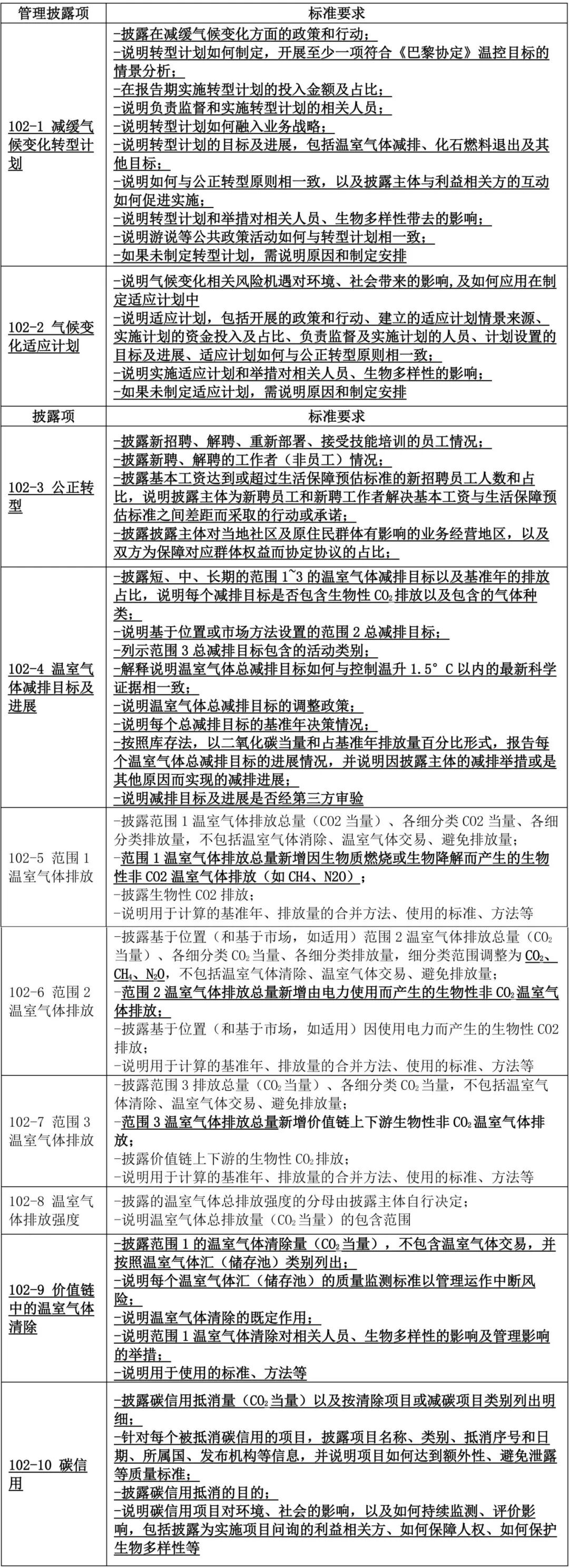
GRI 102新增企业制定减缓气候变化转型计划、气候变化适应计划的要求,披露管理计划内容、具体管理人员、管理措施,以及资金投入、将气候变化纳入业务战略的内容。除此之外,还纳入了欧盟等多个国家、地区关注的公正转型(just transition)内容。公正转型是指协调气候政策与社会经济公平,在开展环境保护时重视社会各群体权益和福祉,以公正、包容的方式实现经济和社会可持续转型。
GRI 102指出,尚无实际案例证明披露主体购买的电力、热力、冷力和蒸汽的生产过程释放氢氟烃(HFCs)、全氟化碳(PFCs)、六氟化硫(SF6)、三氟化氮(NF3),因此将范围2温室气体排放种类调整为二氧化碳(CO2)、甲烷(CH4)、一氧化二氮(N2O)。
表1:GRI 102标准内容

注:
1.GRI 102新增或修订部分见表1加粗划线部分。
2.生物性CO2排放指燃烧生物质或生物降解产生的二氧化碳排放。
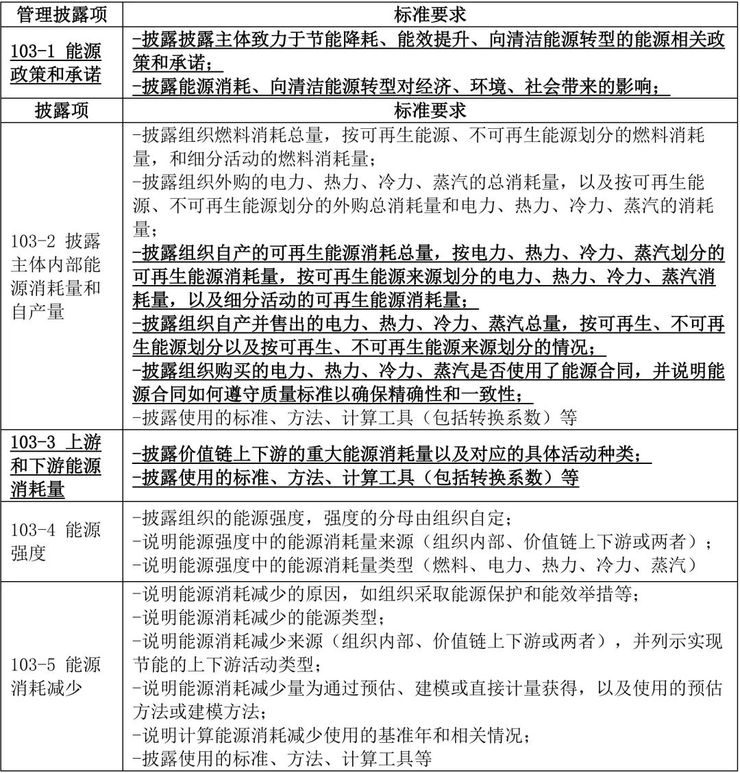
《GRI 103:能源 2025》
《GRI 103:能源 2025》在《GRI 302:能源2016》的基础上,不仅强化了企业能源政策和行动计划的管理披露要求,还更加明确了企业自产可再生能源消耗情况的报告内容,以此推动企业充分发掘自产能源的潜力、提高能源使用效率;同时,该标准还指导企业在能源政策中披露购买能源合同的情况(例如能源属性证书(EACs)、可再生能源证书(RECs)、长期购电协议(PPA)、绿色电力产品),鼓励企业积极使用绿色电力,从而促进清洁能源应用的规模化发展。
表2:GRI 103标准内容

注:1.GRI 103新增或修订部分见表2加粗划线部分。
小结
GRI新发布的两项主题标准进一步明确了企业使用价值链上下游活动类别,取代此前版本中“可使用”的表述,其导向与《欧洲可持续发展报告准则(ESRS)》、ISSB准则等标准相一致。同时,新标准更加强调企业在温室气体控排、减排及能源使用方面的责任,推动企业运用情景分析设定减排目标,将《巴黎协定》的温控目标落实到企业层面,并引导企业兼顾气候变化与社会公平的平衡。
作者:李悦 审核:卞文佳
