负责任采购:从合规成本到价值链重构的转型之路
编辑: 时间:2025-06-27
在全球供应链重构与ESG监管强化的双重浪潮下,负责任采购已经从单纯的合规要求或道德选择,转变为企业竞争力和市场表现的关键驱动力。以欧盟为例,近年欧盟密集推出《企业可持续发展尽职调查指令》(CSDDD)、《企业可持续发展报告指令》(CSRD)、《新电池法案》、《冲突矿产条例》等一系列严格的ESG立法,强力驱动企业加强供应链的可持续风险管理与绿色转型发展。许多全球领先企业已经将ESG要求全面融入采购流程,以建立新维度竞争壁垒,争取资本市场的可持续融资便利与资源竞争的主动权。

一、负责任采购的驱动力量:多维压力综合作用
负责任采购是指在商品与服务的生命周期当中,将对环境、社会和经济的不利影响尽可能降到最低,尽可能产生积极影响的采购活动1。其核心是通过采购活动创造经济、社会、环境三重价值,让采购从传统的成本控制工具,升级为驱动企业竞争力的价值引擎,其驱动力来自四个主要方面:
①合规准入:越来越多的ESG评级和ESG披露准则将供应链因素纳入体系当中,沪深交易所鼓励披露主体加强供应链风险管理、保障供应链安全稳定、促进供应链可持续发展。在国际上,具有代表性的欧盟CSDDD要求企业建立基于风险的尽职调查体系,识别与评估供应链中实际和潜在的对人权和环境的不利影响,识别与评估对象包括公司自身、子公司以及业务链中商业伙伴的业务活动;
②资本成本:随着可持续发展挂钩类金融产品的普及,负责任采购等ESG表现逐渐与企业的融资成本挂钩。2024年,汇丰中国帮助工业企业圣戈班中国落地可持续发展供应链融资项目,对其在中国的供应商进行评估,评估指标明确包含可持续采购、劳工权益等,并依照评估结果对供应商的融资利率作出价格调整,负责任采购等ESG表现已逐渐成为企业融资成本的核心调节变量;
③品牌溢价:社会公众对可持续发展理念的认知度不断提升,数据显示2,2024年中国内地消费者中约50%愿意购买更加可持续的产品或气候影响较小的产品,约90%愿意为ESG友好型产品支付溢价,消费者及市场越来越愿意为绿色溢价买单的趋势渐渐明朗;
④风险防控:全球供应链面临的风险日益增加,从地缘政治到自然灾害等不可预见因素均会对供应链造成冲击,过度依赖单一供应源会给供应链带来结构性风险,而应对此类冲击的关键正是负责任采购倡导的供应链透明度、多元化策略和风险管理计划等。
1 来源:ISO 20400:2017可持续采购指南
2 来源:普华永道于2024年5月发布的《消费者之声调查:缩小消费者信任赤字》

二、国际标准与最佳实践:助力企业迈好“第一步”
目前,国际上已经形成了一些较为成熟的标准和工具,为企业提供了明确的操作框架。例如,ISO 20400可持续采购指南为企业提供了整体框架,EcoVadis供应链评估体系用于衡量供应商的ESG表现,而经济合作与发展组织(OECD)发布的《受冲突影响与高风险区域负责任矿产供应链尽职调查指南》则针对矿产资源风险提出了系统的尽职调查流程。这些方法目前在全球范围内被广泛使用,具有较强的可操作性。
①ISO 20400:可持续采购的操作系统
ISO 20400为企业提供了一个系统的框架,帮助企业在采购过程中整合可持续发展标准,其核心在于将可持续的标准引入需求规划阶段,实现“采购决策前移”:

②EcoVadis:供应链ESG表现的度量衡
EcoVadis帮助企业评估和监控其供应链在ESG方面的表现。2025年新版EcoVadis评级体系在数据准确性和追溯深度方面提出了更高要求,主要体现在以下三大变化:

③《受冲突影响与高风险区域负责任矿产供应链尽职调查指南》:冲突矿产管理的“黄金标准”
针对负责任采购中的核心议题——冲突矿产(刚果民主共和国及其邻国的钽、锡、钨、金以及钴、云母等矿物),OECD发布的《受冲突影响与高风险区域负责任矿产供应链尽职调查指南》要求企业进行五步管理:

上述国际标准和指南从不同维度为企业实践供应链的可持续转型提供了参考依据,能够帮助企业根据自身情况逐步构建起透明、可持续且符合国际规范的供应链体系,增强自身在全球市场的竞争力与抗风险能力。

三、负责任采购实践挑战:政策与执行能力断层
在推动负责任采购的过程中,许多企业面临着治理机制、数据管理和供应商能力等多方面的挑战。具体而言,治理机制的落实不到位、数据管理的复杂性,以及中小供应商在认证过程中的困难,成为了企业实现可持续采购的主要瓶颈。
①治理机制落实难:许多企业虽已制定负责任采购相关政策,但这些政策在实际业务中执行不到位,特别是在供应商评估和遴选环节,价格仍是主要考量因素,责任采购的条款往往缺乏实质权重或未能有效贯穿合同条款和管理流程;
②数据管理困难:负责任采购要求企业增强供应链的透明度,特别是在矿产和碳排放等关键领域。目前大部分企业面临信息碎片化和多层级供应链复杂性的挑战,难以获取真实、完整且及时的数据,供应商提供的数据往往不规范,缺乏第三方验证,导致数据完整性和准确性难以保障,数据追溯难度大;
③供应商能力不足:以负责任矿产倡议(RMI)为代表的国际认证体系对供应商提出了严格的审计和合规要求,在一定程度上增加了中小供应商的运营成本和管理压力。部分中小供应商因难以承担高昂的认证费用和复杂的审计流程,不得不选择退出认证。这不仅限制了供应商的参与度,也可能影响企业供应链的稳定性和合规风险管理。

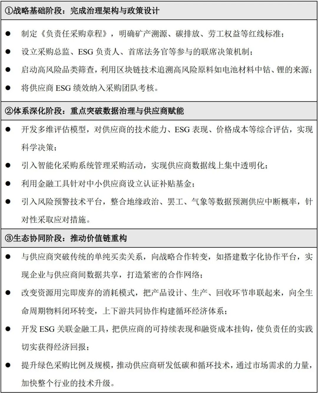
四、负责任采购的转型之路:从合规到价值链重构
为应对上述挑战,我们建议企业基于ISO 20400方法论与全球最佳实践,从合规管理到价值链重构,最终实现可持续的价值闭环。

许多跨国公司和行业头部企业在责任采购方面已经开展了可借鉴的领先实践,涵盖了负责任采购制度建设、供应商赋能及全产业链可持续发展等方面,为其他企业提供了可复制的路径。


五、结论
负责任采购的本质,是企业从被动应对合规要求转向主动重构价值链的战略升级,是将合规压力转化为价值链创新的内生动力。这意味着负责任采购不再仅是风险防控工具,更成为抢占构建长期竞争优势的核心动能。
尽管负责任采购对于企业存在多方面的实践压力与困难,但随着全球可持续发展理念的深入推进、价值链协同关系的不断深化,国际社会与利益相关方对企业履行社会责任提出了更高要求。
在后续工作中,企业应将负责任采购提升至战略高度,持续加大关注度与资源投入,通过完善负责任采购制度体系、将责任要求融入采购实践、推动供应链各环节的透明化管理、利用数字技术搭建追溯系统、推动绿色产业链协同、加强与供应商、行业组织、政府部门的多方协作,共享实践经验与技术资源,形成合力。唯有如此,企业才能在提升自身抗风险能力与品牌价值的同时,共同推动全球经济社会的可持续发展,实现经济效益与社会效益的双赢。
作者:杨青宜
审核:徐逸
