粤港澳大湾区绿色与可持续金融发展现状与展望
编辑: 时间:2025-03-06

一、粤港澳大湾区绿色与可持续金融发展的战略背景 在中国新时代全面开放格局的构建进程中,粤港澳大湾区作为一项极具开创性的尝试应运而生。2015年3月,国家发展改革委、外交部、商务部发布相关文件,首次明确提出“深化与港澳台合作,打造粤港澳大湾区”,粤港澳大湾区这一概念被正式提出。粤港澳大湾区包括香港特别行政区、澳门特别行政区和广东省广州市、深圳市、珠海市、佛山市、惠州市、东莞市、中山市、江门市、肇庆市,总面积5.6万平方公里,是我国开放程度最高、经济活力最强的区域之一。2016年,“推动粤港澳大湾区和跨省区重大合作平台建设”被写入国家“十三五”规划。2017年3月,“粤港澳大湾区城市群发展”首次写入国务院政府工作报告,至此粤港澳大湾区建设上升至国家战略体系层面,在我国发展的宏伟蓝图里占据着举足轻重的战略地位。 绿色是中国式现代化发展的底色。在全球积极应对气候变化的大趋势下,2009年12月,我国在哥本哈根举行的联合国气候变化大会上,首次向国际社会承诺碳减排的定量目标,低碳环保、节能减排的理念逐渐在国内推广。2011年,广东省和深圳市被批准成为国内首批碳排放权交易试点省市,广州碳排放权交易所和深圳碳排放权交易所分别于2013年6月和12月先后鸣锣开市,探索市场机制在碳减排中的作用,推动绿色低碳发展。绿色低碳的种子就此在大湾区种下。2016年8月中国人民银行等七部委联合印发《关于构建绿色金融体系的指导意见》,绿色金融以支持环境改善、应对气候变化和资源节约高效利用为经济活动目标,逐渐成为中国新时代发展进程中的高频话题。2019年2月18日,中共中央、国务院印发了《粤港澳大湾区发展规划纲要》(以下简称《规划纲要》),提出建设富有活力和国际竞争力的一流湾区和世界级城市群,打造高质量发展的典范,并针对大湾区提出树立绿色发展理念,强调绿色发展、保护生态的基本原则,首次明确了区域层面的绿色金融战略布局。 随着全球对环境保护和可持续发展的重视,绿色金融和可持续金融已成为国际金融市场的主流趋势。粤港澳大湾区拥有雄厚的经济基础、丰富的金融资源、独特的区位优势、良好的创新环境,不仅是我国重要的对外开放窗口和科技创新动力枢纽,更是我国“一国两制”框架下的区域合作典范,占据较高的经济战略高地。粤港澳大湾区大力发展绿色与可持续金融不仅是实现国家“双碳”目标的重要举措,也是推动区域高质量发展的必然选择。借助这一共同追求,粤港澳三地金融领域的交流与整合得以不断深化,不但为“一国两制”的创新实践注入了源源不断的活力,更有助于提升大湾区乃至我国在全球金融市场的竞争力。
二、粤港澳大湾区绿色与可持续金融发展举措与成效 第一篇章:从遍地开花到区域协作,湾区渐成两岸绿色金融发展风向标 在绿色金融创新发展的进程中,政策引领与支撑至关重要。粤港澳地区立足区域特色与发展需求,出台了一系列极具针对性与前瞻性的绿色金融政策,激发市场主体的创新活力,促使金融机构不断探索绿色金融产品的多元形态,推动绿色信贷、绿色债券等绿色金融产品各展其长。 2.1 湾区各地稳步搭建绿色金融体系,多元创新绿色金融产品 2.1.1 政策支持与举措赋能 《关于构建绿色金融体系的指导意见》的出台正式拉开我国全面建设绿色金融体系的序幕,明确绿色金融的发展方向。在这一顶层设计的引领下,粤港澳地区积极响应,迅速投身绿色金融领域的探索与实践。 广东省作为我国经济强省和创新先锋,在绿色金融发展中先行先试。2016年11月,广东省环境保护厅、中国人民银行广州分行以及广东省人民政府金融办公室发布《关于加强环保与金融融合促进绿色发展的实施意见》,该实施意见紧跟国家政策步伐,紧密围绕绿色金融发展的核心要点,从多维度进行了深入布局,对创新绿色金融产品与服务、强化环境信息共享与信用体系建设以及推进绿色金融合作与交流方面提出指导意见,为后续一系列政策的出台打下了坚实基础。2022年7月,广东省人民政府办公厅发布《广东省发展绿色金融支持碳达峰行动实施方案》,明确提出力争到2025年,与碳达峰相适应的绿色金融服务体系基本建立,重点领域绿色金融标准基本完善,风险控制体系不断健全等目标,这一方案为全省绿色金融发展制定了进一步的路线图。 广东省为全省绿色金融发展定下基调,其下辖地方区市也及时响应,因地制宜推出绿色金融高质量发展方案,指导地方绿金服务体系建设;同时根据省级层面政策指引,积极探索创新,陆续推动一批绿色金融实践案例落地,逐步推进金融绿色转型深化,最终向各层级、多行业绿色金融政策发力。 深圳作为我国市场经济体制改革的先行区,始终紧跟国家金融发展的绿色风向。2018年12月27日,深圳市人民政府发布了《深圳市人民政府关于构建绿色金融体系的实施意见》,提出深圳特区构建绿色金融体系的重要意义和总体要求,提出18条绿色金融支持政策,全面开启深圳市绿色金融体系建设。2021年3月1日,《深圳经济特区绿色金融条例》正式施行。作为中国首部绿色金融法律法规,在全国范围内具有开创性意义,极大地推动了深圳绿色金融发展。2022年11月,深圳市罗湖区人民政府办公室颁布《深圳市罗湖区支持金融业高质量发展若干措施》,旨在通过一系列有力举措,大力推动绿色金融发展。这一区级政策是对省级政策的细化与落实,进一步激发了区域内绿色金融活力。2025年1月,国家金融监督管理总局深圳监管局与深圳市地方金融管理局、生态环境局、规划和自然资源局等四部门联合制定《关于深圳银行业保险业做好绿色金融大文章的行动方案》,提出6方面32条举措,明确加大金融支持绿色、低碳、循环经济力度目标,着力提升金融支持经济社会发展全面绿色转型的能力和水平。 作为广东省省会城市,广州市于2017年6月入选首批国家级绿色金融改革创新试验区。根据同年由中国人民银行联合国家发展改革委、财政部等七部委印发的《广东省广州市建设绿色金融改革创新试验区总体方案》的指导,广东省在广州市花都区率先开展绿色金融改革创新试点,力争5年内通过制度、组织、市场、产品、服务、保障措施等领域的创新探索。2018年5月,广东省人民政府办公厅发布《广东省广州市建设绿色金融改革创新试验区实施细则》,提出培育绿色金融组织体系,如设立专营机构等;创新绿色信贷产品与服务,给予再贷款支持;支持绿色企业多渠道融资,包括发债、上市、挂牌等;探索环境权益交易市场;发展绿色保险;夯实绿色金融基础设施,建立评价机制等。这一细则是在前期政策积累之上的进一步深化与拓展,也推动广州在绿色金融改革创新方面迈出关键一步。2020年1月,广州市花都区人民政府办公室印发《广州市花都区支持绿色金融创新发展实施细则》(以下简称《花都区绿金实施细则》),明确了对在花都区开展绿色金融活动的各类机构给予多层级设定的奖励与补贴,指导花都区逐步构建起以该实施细则为核心的“1+4”政策体系,覆盖绿色金融全链条支持。2022年3月,广州市花都区金融工作局印发《花都区绿色金融“十四五”发展规划》,明确“十四五”期间花都区绿色金融发展的目标与举措,推动落实上级省市对绿色金融改革创新试验区升级扩容的具体要求。2023年6月,广州市花都区金融工作局又印发《广州市花都区绿色金融扶持资金申报指南》,规范对广州市花都区绿色金融扶持资金的管理,与花都区人民政府同期修订的《花都区绿金实施细则》有效衔接,推动奖励政策的实施,充分发挥扶持政策对绿色金融发展的积极作用。2024年4月,中共广州市委金融委员会办公室发布《广州市发展绿色金融支持碳达峰行动实施方案》,明确发展目标到2030年健全服务体系,提升绿色信贷占比等;提出“八大行动”24项措施,聚焦碳金融市场创新,如搭建平台、鼓励机构参与、探索跨境机制等;助力产业升级,支持绿色产业、技术发展,推动绿色与转型金融衔接。 在其他地区,2023年6月29日,惠州市发布《惠州市推动绿色金融高质量发展实施方案》,提出不断丰富绿色金融产品、逐步完善框架和健全体系的目标,并量化至绿色信贷、绿色债券和绿色保险等具体绿金产品类别,力争到2025年,全市绿色贷款余额年均增速高于15%、绿色债券余额30亿元以上、绿色保险保障金额突破20亿元。为惠州市探索绿色低碳投融资新模式、新路径指明方向,加快推进惠州绿色金融高质量发展。在绿色金融支持具体行业层面,2023年11月,广东省住房和城乡建设厅等六部门发布《关于加快推动绿色建筑产业与绿色金融协同发展的通知》(以下简称《广东省绿建绿金协同发展通知》),该通知聚焦绿色建筑产业这一关键领域,为促进建筑领域绿色信贷增长,提出通过对绿色建筑产业项目的融资保障、减费让利、差异化支持,发挥建筑业绿色保险作用,提升广东省绿色建筑产业发展水平,助力广东省实现碳达峰、碳中和目标,进一步丰富了绿色金融政策的应用场景。 在大陆对岸,港澳地区的绿色金融发展也在同步进行中。2020年5月,香港特区政府成立绿色和可持续金融跨机构督导小组,由香港金管局和香港证监会共同领导,旨在协调金融业的气候和环境风险管理,加快香港绿色和可持续金融的发展,并支持政府的气候策略。8月,澳门金融管理局、环境保护局及澳门银行公会签署了《共同推动澳门绿色金融发展》倡议书,鼓励澳门金融机构开发多元化的绿色金融产品,培育澳门绿色金融人才,加强区域及国际间的交流合作,促进澳门绿色金融发展,助力澳门融入国家绿色发展规划。2021年5月,香港金融管理局发布“绿色和可持续金融资助计划”,提出向在香港发行的合资格绿色和可持续债务工具提供资助。香港地区紧跟态势,2024年10月,香港金融管理局发布“可持续金融行动计划”,提出四个方面的“八大目标”,包括外汇基金投资组合在2050年或之前达至净零排放以实现可持续未来;净零融资包含的将香港打造为区内以至全球首选的可持续发展融资平台、催化可持续金融创新。这一系列政策的持续出台,彰显了港澳地区在绿色金融领域不断进取、持续创新的决心与行动。 2.1.2 发展成效与亮点工作 粤港澳大湾区各地政策的层层递进与协同发力,为湾区绿色金融的发展注入了强大动力,在政策的引导与支持下,粤港澳地区涌现出诸多令人瞩目的绿色金融创新案例,显示出政策落地后的实际成效与无限可能。 花都绿色金融“试验田”结硕果,以亮眼成绩树行业标杆 广州市花都区作为华南唯一绿色金融改革创新试验区的核心区,聚焦绿色金融发展,连续4次在全国评比中排名第一,助力广州绿色金融发展走在全国前列。 在绿色金融发展规模方面,花都区通过对绿色企业和金融机构落户给予财政奖励,对开展绿色信贷、绿色债券、绿色保险等绿色金融业务给予财政补贴,区内的各类绿色机构快速增长。截至2020年末,位于花都区的广州绿色金融街进驻绿色机构303家,注册资本金272.37亿元1。截至2021年6月底,绿色金融街已进驻企业322家,注册资本金规模达313.2亿元2。截至2022年末,花都共发放相关奖励和补贴1.96亿元,惠及1200多家企业和机构3。截至2023年末,绿色金融街已进驻及服务企业433家,注册资本总规模407.2亿元4。试验区绿色融资规模快速增长,绿色金融队伍不断壮大。 在创新与服务方面,花都区在全国率先开展绿色金融支持生猪“保险+期货+银行”项目、率先开展“创新型药品置换责任保险”试点、率先发布全国首份碳信用报告等,形成了一批全国首创案例,多个典型案例入选人民银行首批《绿色金融改革创新案例汇编》。为破解绿色中小企业融资难题,花都区依托人民银行广州分行“粤信融”开发建设广州市绿色金融改革创新试验区融资对接系统,实现绿色企业和绿色项目24小时在线申报、绿色项目产融对接以及绿色金融业务统计分析等功能。截至2022年末,融资对接系统共有3,508个绿色企业和项目及84个绿色信贷产品进行展示推荐3,大大提升了试验区内绿色金融业务申报效率与信息共享水平。此外,位于花都区的广州碳排放权交易中心是粤港澳大湾区唯一兼具国家碳交易试点和绿色金融改革创新试验区试点的双试点机构。根据《二〇二四年花都区政府工作报告》,广州碳排放权交易中心碳配额现货交易量累计成交配额2.2亿吨,成交金额63.7亿元,碳配额累计交易量及金额稳居全国各试点碳市场首位,是国内首个配额现货交易额突破60亿元大关的试点碳市场3。广州花都区绿色金融改革创新始终走在全国前列。 开启大湾区蓝色经济融资新篇章-银行间市场粤港澳大湾区首单蓝色债券发行 位于深圳市南山区的中国国际海运集装箱(集团)股份有限公司(以下简称“中集集团”)依托粤港澳湾区地理优势、经济战略优势、海洋资源优势等,已成为世界领先的物流装备和能源装备供应商。为落实“绿色经济”中海上风电作为零碳能源的理念,同时契合世界银行“蓝色经济”中以维护海洋生态系统健康的海洋资源可持续利用理念。2022年5月31日,中集集团成功发行“中国国际海运集装箱(集团)股份有限公司2022年度第一期绿色中期票据(蓝色债券)”,此债券发行票面利率仅2.60%,创下全国蓝色债券票面发行利率新低,同时也刷新了中集集团在公开市场发行中长期债券利率的纪录,募集资金将专项用于中集集团子公司中集来福士建造首艘“3060”系列2,200吨自升式风电安装船,以支持中国沿海海域及东南亚海域海上风电项目。 此债券作为银行间市场粤港澳大湾区首笔蓝色债券,在助力粤港澳大湾区海洋经济发展的同时,具有开创性意义,为其他涉海企业提供了创新融资范例。 双政策协同齐助力-广东韶关首笔绿色建筑贷款落地 为加大绿色金融对绿色建筑产业项目的支持力度,推动绿色建筑产业与绿色金融协同发展,在《广东省绿建绿金协同发展通知》《中国人民银行韶关市分行等关于做好金融支持绿色建筑发展有关事项的通知》政策的推动下,广州银行韶关分行为粤港澳大湾区数据应用产业园建设项目成功发放首笔绿色建筑贷款7.6亿元,贷款利率低于LPR,期限长达20年。 广州银行韶关分行的绿色建筑贷款,为粤港澳大湾区数据应用产业园的建设注入了强大动力,助力打造绿色低碳的现代化园区,也为更多绿色建筑项目的融资提供了成功范例,有望进一步推动绿色建筑产业在政策支持与金融助力下蓬勃发展,助力建筑行业“双碳”目标实现。 香港闪耀亚洲可持续金融舞台,澳门绿色金融发展稳步前行 在香港地区,绿色和可持续金融资助计划自2021年开始助力促进香港可持续金融活动,三年间香港特区政府累计资助超过390笔绿色与可持续债务融资工具,融资规模超过1,100亿美元。该补贴计划也成为过去三年助力香港绿色与可持续发展金融发展的重要支撑,使得香港可以保持成为亚洲最大的绿色和可持续债券安排发行中心。 在澳门地区,截至2024年12月,中华(澳门)金融资产交易股份有限公司(MOX)发行及上市绿色债券78单,规模1,372.16亿澳门元。其中,2024年于MOX上市的绿色债券共计31单,同比增长82.4%,上市规模356.75亿元,同比增长42.6%5。绿色金融理念的积极推广与绿色债券上市量的快速上升,充分展现了澳门市场对可持续发展理念的坚定践行与绿色项目的有力支持,同时反映出澳门在绿色金融领域的市场需求也在不断增长。 2.2 区域发展迈向协同共进,粤港澳绿色金融联动深化 2.2.1 政策支持与举措赋能 在国家绿色发展倡导下,广东、深圳、香港等地积极布局各地绿色金融体系建设,推动绿色金融产品创新,并在多方努力下完成了一批绿色金融产品在不同行业领域的实践,绿色金融创新成果在粤港澳大湾区遍地开花。与此同时,作为我国“一国两制”框架下的区域合作典范和推动区域协调发展的重要试验田,大湾区各地也在积极探索区域协同发展机制,推动两岸不同制度地区之间的合作与互认,以期在国际绿色金融市场中的发挥更大的作用。 2020年5月,人民银行等四部门发布《关于金融支持粤港澳大湾区建设意见》,提出建立粤港澳大湾区绿色金融合作工作机制。为促进粤港澳大湾区绿色金融融合发展,完善区域合作工作机制,2020年9月,由广东金融学会绿色金融专业委员会、深圳经济特区金融学会绿色金融专业委员会、香港绿色金融协会和澳门银行公会自主共同发起全国首个区域性绿色金融联盟(以下简称“粤港澳绿金联盟”),致力于通过推动区域绿色与可持续金融创新和资金支持,为大湾区的绿色低碳转型提供了重要保障。此后粤港澳绿金联盟在推动大湾区绿色金融标准研究、规则衔接和市场互联互通等方面持续做出积极贡献,在促进区域经济可持续发展以及提升国际影响力方面发挥重要作用,已成为大湾区绿色金融交流合作的重要平台。 2022年,为促进内地更多非金融企业赴香港、澳门市场发行绿色债券,便利企业开展跨境融资,广东金融学会在相关地区金融监管机构支持下,根据内地与港澳债券市场现行相关政策法规,先后制定并发布了《内地非金融企业赴澳门发行绿色债券流程参考》a《内地非金融企业赴香港市场发行绿色债券流程参考》,为内地企业到香港、澳门市场发行绿色债券、募集资金用于绿色项目建设和运营等方面提供了清晰政策指引。 a 《内地非金融企业赴澳门发行绿色债券流程参考》为广东金融学会与澳门银行公会联合制定发布。 2023年粤港澳两岸三地合作持续推进,多方取得新进展。1月,广州碳排放权交易中心牵头联合中国银行澳门分行等粤港澳三地机构成立广州粤港澳大湾区创新碳金融中心,搭建粤港澳三地碳金融产品和标准的创新平台。2月17日,中国人民银行、银保监会、证监会、外汇局联合广东省人民政府印发《关于金融支持横琴粤澳深度合作区建设的意见》,强调推动绿色金融标准与港澳互认,加强粤港澳大湾区绿色金融合作,并支持合作区内金融机构在风险可控前提下,依法合规为实体经济开展离岸业务提供金融服务,加强与港澳离岸金融市场的联系。5月,广州市联合中国香港品质保证局、澳门银行公会等机构制定大湾区碳排放权抵质押贷款业务和林业碳汇业务标准,推进三地绿色金融标准互认。10月31日,香港交易及结算所有限公司(香港交易所)宣布与深圳排放权交易所(以下简称“深圳排交所”)签署合作备忘录,共同探索两地碳市场联通合作及气候融资的新机遇,致力共建大湾区内的自愿碳市场,并以创建一个充满活力、可持续的区域性金融生态圈为合作目标,全力支持中国于2030年实现碳达峰及于2060年实现碳中和,推动亚洲绿色金融的健康发展。 2024年4月,《广州市发展绿色金融支持碳达峰行动实施方案》在明确本地绿金发展工作部署的同时,还强调加强绿色金融国际合作交流,推动粤港澳大湾区绿色金融标准和服务互认共认。2024年11月,横琴粤澳深度合作区金融发展局印发《横琴粤澳深度合作区促进绿色金融发展扶持办法》(以下简称《横琴粤澳绿金扶持办法》),提出对合作区内符合相关要求的绿色金融机构和绿色金融中介服务机构进行资金方面扶持,推动绿色金融资源集聚以及完善绿色金融产业链,为绿色金融业务开展提供专业支撑。《横琴粤澳绿金扶持办法》借助横琴与澳门地缘优势,推动双方深度合作,运用澳门国际金融资源与经验,引入先进绿色金融理念,同时依托横琴政策优势与产业基础,为绿色金融项目落地提供空间。 2.2.2 发展成效与亮点工作 区域协同发展不仅是简单的理念指引,更是三地携手共进的行动指南。在这样的政策东风下,粤港澳之间的绿色金融合作不断深化,一系列具有代表性的合作案例应运而生,展现了三地在绿色金融领域的协同创新与实践成果。 横琴粤澳深度合作区-落地非银金融机构首单国际绿色、ESG挂钩银团借款 横琴粤澳深度合作区在推动绿色金融发展方面,从政策制定到具体实践,构建了一套较为完善的发展体系。在《横琴粤澳绿金扶持办法》的政策鼓励下,注册于横琴粤澳深度合作区的非银金融机构横琴华通金融租赁有限公司于2024年先后落地了合作区非银金融机构首单国际绿色银团借款和首单ESG挂钩银团借款,通过创新绿色银团融资模式,整合境内外资金优势,精准服务绿色产业发展。 上述项目为区内其他金融机构树立了绿色金融创新发展的典范,激励非银金融机构探索绿色金融业务,同时吸引国际金融机构关注横琴粤澳深度合作区,促进绿色金融资源在合作区的集聚,推动绿色金融生态体系的完善和发展。 三项“首单”莲花债-推动大湾区、横琴粤澳深合区绿色金融合作进阶 在利好的政策环境与市场机制革新背景下,2023年8月23日,珠海农商银行5亿元绿色金融债券在中华(澳门)金融资产交易股份有限公司成功上市,标志着全国首单境内银行主体莲花债正式落地,莲花债这一债券品种,作为在澳门特别行政区发行的离岸人民币债券,在金融市场中独具特色。本只债券更是凭借其作为全国首单境内银行主体、全国首单地方法人金融机构莲花债,以及澳门首单境内主体高级无抵押绿色债券的开创性金融创新成果,为境内外金融机构在澳门开展绿色金融业务树立了典范。本次发行的募集资金将用于粤港澳大湾区、横琴粤澳深合区内可再生能源、能源效率、污染预防和控制、清洁交通、可持续的水和废水管理等绿色项目贷款。 全国首只离岸人民币地方政府绿债-推动大湾区金融市场互联互通 2021年10月,深圳市政府在中国香港簿记建档发行50亿元离岸人民币地方政府债券,其中3年期、5年期为绿色债券,3年期发行规模15亿元,定价利率为2.65%;5年期发行规模11亿元,定价利率2.83%,募集资金分别用于城市轨道交通和水污染治理等项目。本次发行获得来自“一带一路”沿线国家、离岸人民币金融中心等国际投资人和中资投资人的普遍关注和踊跃认购。共吸引来自8个不同国家和地区的认购,来自欧美和中东地区投资者占比达6%。 这是中国地方政府首次在境外发行的离岸人民币绿色债券,由深圳政府创新领航,此次发行,不仅为深圳本地的绿色项目建设注入了强大资金动力,更是在大湾区金融领域协同发展进程中树立起一座崭新的里程碑。香港作为国际金融中心,与深圳紧密相连,此次深圳离岸人民币绿色债券的成功发行,进一步打通了大湾区内跨境资金流动的渠道,促进了区内不同金融市场主体间的深度合作与交流。
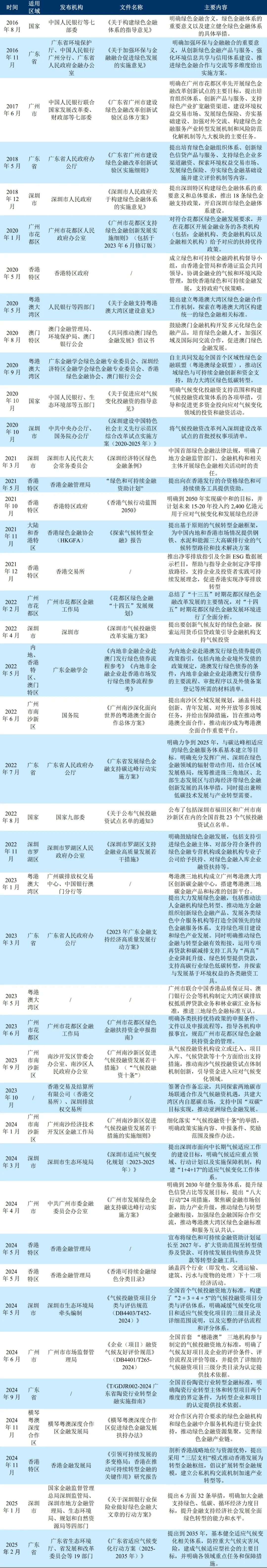
第二篇章:由绿色发展到产业聚焦,湾区金融支持向应对气候变化和低碳转型延伸 随着全球对气候变化的关注度不断提高,气候金融与转型金融的概念开始引入中国,低碳、降碳理念再次被强调。尤其在中国提出“双碳”目标的重要背景下,绿色金融支持传统高碳产业转型的局限性逐渐显现,金融市场的关注从相对狭义的绿色产业范畴逐渐延伸至低碳转型与气候变化领域。 2.3 从绿色发展到迎战气候变化,气候投融资领航低碳之路 2.3.1 政策支持与举措 作为绿色金融的重要组成部分,气候金融相比广泛的绿色环保范畴更强调适应气候变化和全球可持续发展,气候投融资是气候金融在资金引导和配置方面的具体实践,是实现气候金融目标的重要手段,是绿色金融在应对气候变化领域的具体体现和深化。在加快经济绿色低碳转型和高质量发展过程中,气候投融资正在成为重要抓手。 香港作为国际金融中心,相对于大陆而言更早受到国际应对气候变化趋势的影响。2017年1月中国香港特区政府发布《香港气候行动蓝图2030+》,明确到2035年将碳排放量减少50%。2021年10月,香港特区政府再次发布《香港气候行动蓝图2050》,明确到2050年实现碳中和的目标,并计划未来15~20年投入约2,400亿港元用于应对气候变化和发展绿色经济。2021年12月2日,香港交易所推出净零排放指引及全新ESG数据展示栏目,帮助与指导企业制定净零排放路径,支持企业及投资者实践可持续发展理念,并促进香港实现净零排放转型。 2020年,中国人民银行、生态环境部等五部门发布《关于促进应对气候变化投融资的指导意见》,将应对气候变化投融资提上国家政策议程,明确了气候投融资的支持范围,引导和促进更多资金投向应对气候变化领域的投资和融资活动。同年10月,中共中央办公厅和国务院办公厅印发《深圳建设中国特色社会主义先行示范区综合改革试点实施方案(2020~2025年)》,气候投融资改革被列入深圳建设改革试点的首批授权事项清单。粤港澳大湾区作为中国经济发展的重要引擎,区域各地积极响应,开展通过气候投融资推动绿色低碳转型的探索。 2021年11月,深圳成功推动该市气候投融资改革制度框架下第一批入库项目获得融资,改革取得重大突破。2022年4月,《深圳市气候投融资改革实施方案》提出要创新气候友好的绿色金融,探索运用货币信贷政策引导金融机构支持气候投资。同年8月,国家九部委联合发布《关于公布气候投融资试点名单的通知》,深圳市福田区和广州市南沙新区获批成为全国首批气候投融资试点城市,深圳市气候投融资改革开启新篇章。2024年3月23日,深圳市生态环境局发布了《深圳市适应气候变化规划(2023-2025年)》,提出了深圳市面向中长期气候适应工作的建设目标,明确了气候适应重点领域、行动计划以及实施保障机制,构建形成了“1+4+17”的适应气候变化工作体系。2024年5月29日,深圳市批准发布了全国首个气候投融资地方标准——《气候投融资项目分类与评估规范(DB4403/T 452-2024)》,该规范以境内相关政策制度为参照,结合深圳市气候变化领域的产业特点和气候投融资改革实践经验,构建了“2+3+4+5”的气候投融资项目分类与评估体系,该标准是深圳市在气候投融资标准研究领域取得的标志性成果。 与深圳市的改革创新不同,广州市南沙新区在粤港澳大湾区中更多地承担着区域协同、国际接轨的责任,湾区高质量发展的要求助推了南沙气候投融资的步伐。国务院2022年6月印发的《广州南沙深化面向世界的粤港澳全面合作总体方案》指引下,南沙新区“金融联络人”地位不断建立。根据《广东省金融改革发展“十四五”规划》,广东省以广州南沙、深圳前海和珠海横琴为主要载体,与港澳共建金融深度合作平台。南沙着力加强跨境投融资合作,在金融支持科技创新、产业发展等方面先行先试,创新发展跨境金融、绿色金融、航运金融等,引导香港、澳门金融资源参与粤港澳大湾区内地重大项目建设,支持实体经济发展。随着试点城市申建成功,南沙新区在气候投融资建设方面持续且精准发力。2023年9月28日,南沙开发区管委会办公室和南沙区人民政府办公室联合印发《广州南沙新区促进气候投融资发展若干措施》(以下简称“气候投融资十条”),从气候投融资机构设立或迁入、项目入库、气候贷款、ESG债券、气候基金、气候保险、创新平台建设、标准制定、产品创新和技能提升共十个方面给出了一系列支持措施,以加快推动南沙气候投融资试点体制机制创新,引导和撬动国内外资金进入应对气候变化领域。2024年1月26日,广州南沙经济技术开发区金融工作局印发了《广州南沙新区促进气候投融资发展若干措施的实施细则》(以下简称《实施细则》),进一步细化了落实“气候投融资十条”的举措,明确了政策的具体实施内容、申报条件、奖励范围及操作办法。其中,《实施细则》提出认定为气候友好型企业(项目)且纳入粤港澳大湾区气候投融资平台的企业可获得一定数额的认证补贴,通过区内银行机构获得气候贷款,并可申请气候贷款贴息奖励等,明确了支持粤港澳大湾区气候投融资发展的南沙态度。同年6月,广州市市场监督管理局正式发布《企业(项目)融资气候友好评价规范》(DB4401/T 265-2024)(以下简称《规范》),与《实施细则》形成良好衔接,引导企业、金融机构、中介服务机构等主体参与气候投融资活动,为鼓励金融资源要素和资金投向应对气候变化领域提供支撑。同时,《规范》还是全国首套“穗港澳”三地机构参与制定的气候投融资地方标准,充分体现了穗港澳三地机构的协同合作,以及共同面对全球气候变化挑战的意愿和行动。 2025年2月14日,广东省生态环境厅等19部门联合印发《广东省适应气候变化行动方案(2025-2035年)》,在政策保障和资金投入方面,提出鼓励运用超长期特别国债、碳减排支持工具、绿色债券、气候投融资、巨灾保险等金融工具,健全风险分担机制,提供有效的金融支持。广东省再次以自身行动为表率,引领粤港澳大湾区进入应对气候变化的发展新阶段。 2.3.2 发展成效与亮点工作 在气候投融资项目管理方面,经过三年的探索和实践,深圳与广州在坚持高标准建设深圳气候投融资项目库,扎实推进气候投融资改革上均取得了显著成效。2023年3月、7月和2024年10月,深圳市生态环境局陆续三批公布国家(深圳)气候投融资项目库拟入库项目名单,共计入库项目299个,涵盖低碳能源、低碳工业、低碳交通类等6大领域。其中2023年首批70个入库项目对应融资需求达到248亿元,项目实施后每年将减少二氧化碳排放量约216万吨6 7;2023年第二批项目发布后累计推出融资项目196个,融资需求累计达410亿元,项⽬实施后每年将减少⼆氧化碳减排量约591万吨8 9;2024年公布的第三批入库项目共97个项目,融资需求227.14亿元,项目实施后预计每年将减少二氧化碳排放量401.76万吨,气候投融资项目库持续稳步扩围10 11。深圳的气候投融资改革经验已被国家发展改革委作为典型经验和创新举措在全国推广,为其他地区提供了可复制、可推广的模式。 2023年11月,2023年明珠湾国际气候投融资大会(以下简称“明珠湾大会”)首次在广州南沙召开,发布了“粤港澳大湾区气候投融资平台(以下简称“气候平台”),聚焦氢能、储能、新材料、新能源装备制造四大领域,以香港作为通道,吸引更多境外资本投向内地应对气候变化领域。2023年明珠湾大会上公布截至会议期间,气候平台已收集95个应对气候变化领域企业项目,总投资达727亿元。至2024年12月,广州南沙再次召开2024年明珠湾大会,气候平台征集入库项目及企业已超570个,总投资需求超过1,500亿元12。至此,粤港澳大湾区也迈出奋力打造国际气候金融中心的重要一步。 在案例实践方面,2023年10月,南沙区成功落地全国首笔“气候投融资+乡村振兴”双挂钩可持续发展挂钩贷款,该笔贷款依托交通银行广东省分行动态融资价格调整机制,采用将利率与中交融资租赁(广州)有限公司在“气候投融资”和“乡村振兴”领域租赁项目投放相关的可持续发展绩效目标挂钩的创新贷款模式,为南沙新区落实气候投融资试点和助力国家乡村振兴战略提供了重要的实践案例。此外,2024年7月,作为入选广东省南沙区气候投融资试点首批气候友好型企业,广东能源融资租赁有限公司与广州越秀融资租赁有限公司分别公开发行两只全国首批气候友好型企业绿色公司债,共计募集绿色资金13亿元,服务于气候友好型企业项目。其中,“广东能源融资租赁有限公司2024年度第一期绿色中期票据”共募集资金3亿元,发行期限3年,票面利率2.25%,且创近十年全国同行业同资质同期限中期票据发行利率新低。“广州越秀融资租赁有限公司2024年面向专业投资者公开发行碳中和绿色公司债券(第三期)”共募集资金10亿元,期限3年票面利率2.14%,期限5年票面利率2.25%,募集资金全部用于支持可再生能源发电类项目发展,为气候投融资项目的建设与运营注入金融“活水”。 在服务平台建设与协作沟通方面,深圳市研发上线了“绿易融通”气候投融资服务平台,整合各类气候投融资资源,为企业提供信息发布、项目对接、风险管理等一站式服务,极大地提高了区域气候投融资的效率和透明度。南沙新区则分别揭牌成立粤港澳大湾区气候投融资中心、气候投融资(南沙)国际交流中心,成立了粤港澳大湾区气候投融资联盟、粤港澳大湾区应对气候变化标准联盟等,打造大湾区气候投融资生态圈,加强区域间在气候变化应对方面的交流与合作,携手引领湾区气候投融资发展再提速。 2.4 由绿色驱动到产业集聚,转型金融成传统产业低碳转型新引擎 2.4.1 政策支持与举措 传统产业如钢铁、化工、建材等高碳行业的低碳转型是我国实现“双碳”目标的关键,且高碳行业的低碳转型往往需要大量资金支持,但其低碳转型活动难以符合现有绿色金融支持范围,而转型金融正是为这些领域提供可持续融资的重要工具。自2020年以来,转型金融在国际上得到了广泛关注,气候债券倡议组织(CBI)在2020年9月发布了《为可信的绿色转型融资》转型金融活动提供了一个初步的框架和转型的五项原则。中国香港绿色金融协会(HKGFA)立刻积极响应,于2020年11月发布了《探索气候转型金融》报告,提出了一个基于原则的气候转型金融框架,并为根据中国大陆和香港的市场情况提供了钢铁、水泥和能源三大高碳排行业的气候转型路径和技术解决方案。2011年,气候债券倡议组织(CBI)发布《粤港澳大湾区转型金融展望》,其研究表明粤港澳大湾区有低碳转型的需求和潜力,具备发展转型金融的良好基础,并分别对电力、工业、交通和建筑4大领域提出具体的低碳转型路径展望,建议大湾区重视转型金融对其发展的重要支持。在国内外越来越关注转型金融话题的背景下,大湾区各地政府纷纷出台转型金融相关政策,推动转型金融市场的快速发展。 在广东省地区,2022年7月,广东省人民政府办公厅发布的《广东省发展绿色金融支持碳达峰行动实施方案》明确了“兼顾低碳技术发展与产业转型需要。既要支持绿色技术创新与绿色产业发展,也要支持高碳产业的低碳化转型”的基本原则,在融资端提出支持绿色金融产品体系创新,鼓励境内外发行气候债券、可持续发展挂钩债、转型债券等产品,加强绿色金融与转型金融的协同发展;同时,在投资端则鼓励金融机构将企业碳排放信息环境信用评价等环境绩效纳入授信审批,通过差别定价和授信对碳密集行业形成控碳减排的约束激励,推动传统高耗能产业低碳转型。2023年3月,广东省人民政府办公厅印发《2023年广东金融支持经济高质量发展行动方案》,提出推动绿色金融与转型金融衔接,支持高碳行业绿色低碳转型。一方面支持金融机构运用支持煤炭清洁高效利用专项再贷款和碳减排支持工具,为符合政策要求的“两高”企业降耗升级、绿色转型提供贷款。对产业园区循环化、绿色化改造给予重点授信支持。另一方面,同样要求金融机构在授信审批管理流程中关注企业碳排放及其他环境绩效,约束激励高耗能行业企业的控碳减排。在指导实施层面,由广东金融学会牵头,广州碳排放权交易中心主要参与编制的全国首份陶瓷行业转型金融标准——《T/GDJR 002-2024广东省陶瓷行业转型金融实施指南》于2024年9月正式发布。《指南》基于国内外转型金融框架原则,并结合现阶段广东省陶瓷行业的产业特点和工艺技术水平,明确了陶瓷行业转型主体和转型项目两个维度的界定条件,为转型企业和项目的认定提供了技术依据。 在香港地区,自2021年开始的绿色和可持续金融资助计划在过去三年始终助力香港绿色与可持续发展金融发展,使其成为亚洲最大的绿色和可持续债券安排发行中心。2024年5月,香港金融管理局宣布将绿色和可持续金融资助计划延长至2027年,并扩大资助范围至转型债券及贷款、可持续发展挂钩债券及贷款等转型金融工具,以进一步鼓励区内相关行业利用香港的转型融资平台逐步减碳。同时香港金融管理局正式发布《香港可持续金融绿色分类目录》(简称“《香港分类目录》”),涵盖四个行业(即发电、交通运输、建筑、污水与废物的处理)下十二项经济活动。在转型活动方面,香港分类目录涵盖转型分类,包括具有挑战性的行业以及有时限的减排目标,可加强分类目录在引导资金流向及促进与全球环境目标一致的负责任金融行为方面的成效。在金融产业策略研究方面,香港金融发展局于2024年11月28日发表题为《引领可持续发展的多变格局:香港在推动可持续转型金融的关键作用》的研究报告,剖析香港战略地位与资源优势,提出采用“三层支柱”模式,推动香港发展为转型金融枢纽,并倡议透过混合式融资及其他融资机制扩展转型金融规模,建立结构化的公私机构交流机制以加速产业转型等,以期香港能有效推动资金流向脱碳项目,透过转型金融带来实质影响,巩固其在可持续金融领域的领先地位。 2.4.2 发展成效与亮点工作 在大湾区相关政策的大力支持下,区域内金融监管机构、金融机构和相关评估机构开始积极探索转型金融产品和服务,为碳密集行业企业的低碳转型提供融资支持,市场上转型金融相关创新产品不断涌现,如可持续发展挂钩贷款/债券、转型贷款/债券等,为企业的低碳转型发展提供了多样化的融资选择。 在产品落地方面,2023年12月,人民银行云浮市中心支行根据人民银行广州分行金融支持郁南县乡村振兴有关工作部署,以推动“绿色金融与转型金融有效衔接”为着力点,指导郁南农商银行因地制宜探索创新转型金融产品服务,联合云浮市普惠融资担保公司为云浮市粤石石材公司(以下简称“云浮石材”)发放了全省首笔可持续发展挂钩融资担保贷款250万元。云浮石材按照国家和广东省“十四五”节能减排目标任务,将可持续发展绩效目标预设为2023年~2026年期间“碳排放强度”年均下降不低于3%,若完成目标则在后续一个计息年度享受一定的利率优惠,同时普惠担保公司也将在该企业需要担保增信时降低一定比例担保费率。该贷款项目将贷款利率、融资担保费率与企业强度等可持续发展指标进行“双挂钩”,进一步降低企业融资成本,通过正向激励引导企业自主开展节能降碳。以上两笔可持续发展挂钩贷款均为金融市场中绿色金融与转型金融有效衔接的探索提供了极具参考价值的实践样板。 2024年下半年,中国人民银行发布了首份钢铁、煤电、建筑建材、农业4个行业的转型金融标准,为国内转型金融提供统一性指引。中国人民银行广东省分行积极推动建材行业转型金融标准在广东的落地试用,中国人民银行云浮市分行、郁南农商银行也再次积极响应政策创新,于2025年1月向郁南县西江玻璃灯具有限公司发放1,000万元的转型贷款,以流动资金贷款形式支持经营主体整体层面的转型,为全国首批玻璃行业的转型金融贷款,再次实现玻璃生产行业企业应对转型发展融资难题的新突破。 在技术研究层面,为推动转型金融和气候投融资产品的开发和应用,2022年3月粤港澳大湾区绿色金融联盟正式成立跨境绿金产品标准工作组,开展了对《可持续金融共同分类目录》的系列研究,对接跨境绿金产品,支持高碳行业转型。提出了清晰、明确的技术定量指标(阈值)和定性考量,协助减排困难的传统高碳行业的脱碳行动,以“钢铁制造业”“水泥制造业”“基础化学品制造业”三个行业为例,阐述所提出的建议方法,内容涵盖转型金融、投资产品开发等。 表1 粤港澳大湾区绿色与可持续金融相关主要政策与举措

三、粤港澳大湾区绿色与可持续金融发展现状分析与展望 随着全球气候变化与资源环境的日益严峻,绿色与可持续金融作为推动经济转型升级、实现高质量发展的重要手段,已逐渐成为国际共识。粤港澳大湾区作为我国开放程度最高、经济活力最强的区域之一,在国家“双碳”战略目标的引领下,凭借其独特的区位优势、雄厚的经济基础和完善的金融体系,在绿色金融领域的探索与实践走在全国前列,并逐步形成具有国际影响力的绿色金融发展格局。在政策导向与市场机制的双重驱动下,大湾区绿色与可持续金融发展趋势向好。一方面,政策持续加持。各地政府不断出台鼓励绿色与可持续金融发展的政策,如税收优惠、财政补贴等,引导金融机构加大对绿色项目的资金支持。另一方面,市场需求推动创新。随着企业和消费者对绿色产品和服务的需求增加,绿色与可持续金融产品也持续不断创新,逐步满足不同主体的多样化融资需求。然而,在推进绿色与可持续金融发展的过程中,粤港澳大湾区也面临着诸多挑战与问题。本文经对粤港澳大湾区绿色与可持续金融相关政策、举措以及落地成效系统梳理,进而提出具有针对性和可操作性的建议,以期为推动粤港澳大湾区乃至更广泛区域的绿色与可持续金融发展提供有益参考。 跨区域政策协调机制仍待完善,标准互认与信息共享存挑战 尽管近年来粤港澳大湾区各地在区域协同方面做出了一些努力,但跨区域的政策协调机制仍不完善。例如,绿色金融标准互认和信息共享尚未完全实现。目前,大湾区各地在绿色金融标准和信息披露要求上存在差异,广东遵循内地市场要求,而港澳地区则多遵循国际标准。这种差异导致了标准互认的困难,阻碍了绿色金融产品的跨境流通和协同发展。此外,尽管湾区已有粤港澳大湾区气候投融资平台建立,但平台服务覆盖范畴有限,且三地数据互通仍受制于技术标准差异和跨境数据流动限制,信息共享平台的搭建和功能、覆盖范围需进一步拓展。建议依托粤港澳大湾区绿色金融联盟,成立跨区域标准委员会,明确争议解决机制。同时建议三地协同搭建信息共享平台,使得各地绿色项目信息、企业环境信息、碳排放数据以及金融机构绿色业务信息等能够及时、准确地共享,这导致金融机构在开展绿色金融业务时,难以全面了解项目和企业的真实情况,增加了业务风险和运营成本。 区域发展水平失衡,资源分散与协同不足成困境 由于大湾区各地资源禀赋差异明显,各地发展水平失衡,不同地区侧重不同发展方向,这给区域统筹规划和深化协同合作带来了挑战。香港、深圳、广州等核心城市在金融资源、创新能力、绿色金融基础设施和人才储备方面具有优势,而其他城市相对滞后。这种不平衡可能导致资源分配在不同绿色与可持续金融细分领域或在某些地区过度集中,可能导致资源错配,影响区域整体协同发展效率。然而目前区域协同发展主要由粤港澳绿金联盟等自发性组织积极推动,或已联动的横琴粤澳合作区覆盖区域范围有限,难以对粤港澳大湾区绿色与可持续金融发展做出明确的统筹规划。针对这一问题,应优化区域协同发展机制,从顶层设计层面制定覆盖湾区两岸的统筹规划,明确各地绿色发展重点,使各地根据自身资源禀赋形成差异化发展策略,而非简单的上行下效;同时建议加强核心城市与周边城市的联动,或通过建立区域协同发展基金,支持滞后地区加快绿色金融发展,促进区域间金融资源的均衡配置。 转型金融体系待建立,标准缺失与市场冷清双制约 在大湾区实体经济向低碳转型的进程中,碳密集型行业的脱碳融资扮演着关键角色。然而,目前大湾区在转型金融标准体系方面存在明显不足。除了广东省发布的陶瓷行业转型实施指南外,大湾区尚未发布其他领域的转型金融标准和指引性文件,这使得更多利益相关方无法充分了解和重视碳密集型行业的融资需求。此外,深圳地区虽然在绿色金融领域有诸多创新,但对转型金融的政策支持仍显不足;且区域尚无成功发行转型债券的案例,转型金融实践经验不足。为了改善这一现状,应积极借鉴人民银行及国内其他地区在转型金融标准方面的成功经验,尽快制定出因地制宜、统一互认的地方标准或指南,对转型活动进行清晰界定,明确重点行业的具体转型活动。比如详细规定钢铁、有色等行业在技术升级、能源替代等方面的具体措施;制定各行业在未来特定时间段内的定量减排目标;规范信息披露标准,要求企业定期、准确地公开碳排放数据、转型进展等信息,从而有效支持区域内的净零转型,并确保大湾区跨辖区的协调一致。 此外,大湾区还可将科技与绿色金融的融合更加深入,借助大数据、区块链等技术,优化绿色项目的评估和风险管理,提高绿色金融服务的精准性和便捷性。将在国际绿色金融舞台上,大湾区可通过举办国际绿色金融论坛、推动绿色金融国际合作项目等方式,输出大湾区的绿色金融发展经验,提升在全球绿色金融领域的话语权。 当下正值国家大力推行绿色与可持续金融创新实践之际,粤港澳大湾区顺势而为,以绿色金融创新作为关键驱动力,引领区域迈向可持续发展之路,已然是不可阻挡的时代潮流。绿色与可持续金融犹如一条无形却坚韧的纽带,将粤港澳三地的金融行业紧密相连,协同提升整个粤港澳大湾区的可持续发展质量,开启区域发展的全新篇章。未来,大湾区各城市当依据自身的区位特色与发展阶段精准发力,更多城市将探索跨境绿色融资,加强与香港、澳门等国际金融中心的合作,推动绿色与可持续金融市场的互联互通,吸引更多国际资本参与大湾区的高质量、可持续发展,同时也为全国绿色与可持续金融体系建设提供了宝贵的实践经验与创新范例,有力地推动我国朝着经济与环境协调发展的可持续道路大步迈进。 参考文献 [1] 创新绿色金融发展,花都进驻绿色机构超300家。https://www.163.com/dy/article/G4BTD8VV055004XG.html。 [2] 花都区融媒体中心. “花都绿色金融改革创新工作走在全国前列”[EB/OL]. 广州市人民政府网, 2021-08-10. https://www.gz.gov.cn/ysgz/xwdt/ysdt/content/post_7724506.html。 [3] 广州市花都区政府新闻办公室. 【解码绿色花都】①:绿色金融,从“试验区”迈向“示范区”[EB/OL]. 广州花都发布微信公众号, 2023-5-16. https://mp.weixin.qq.com/s?__biz=MzAwNDAwMDEyNQ%3D%3D&mid=2650864392&idx=1&sn=34c6a8e898928867546c2a2417a7bb36&chksm=80c6cb1ab7b1420c48ad2e1e8ce4716fc14820d555566d0bbfd1d2df6c6efea5d0b81501a559&scene=27。 [4] 广州市花都区发展和改革局. 《关于广州市花都区2023年国民经济和社会发展计划执行情况与2024年国民经济和社会发展计划草案的报告》[EB/OL]. 广州市花都区人民政府网, 2024-05-21. https://www.huadu.gov.cn/xxgk/ghjh/fzgh/content/mpost_9917419.html。 [5] 新华财经. “MOX:澳门发行上市债券规模突破8000亿澳门元” [EB/OL]. 东方财富网, 2025-1-22. https://finance.eastmoney.com/a/202501223305218177.html。 [6] 深圳市生态环境局. 《深圳市生态环境局关于公示国家(深圳)气候投融资项目库第一批拟入库项目名单的通知》[EB/OL]. 深圳市生态环境局官网, 2023-3-24. https://meeb.sz.gov.cn/szssthjjwzgkml/szssthjjwzgkml/qt/tzgg/content/post_10503678.html。 [7] 深圳商报. “气候投融资 福田新名片“[EB/OL]. 福田政府在线, 2023-04-06. https://www.szft.gov.cn/xxgk/ztbd/lsgdxx/ftdt/content/post_11740365.html。 [8] 深圳市生态环境局. 《深圳市生态环境局关于公示国家(深圳)气候投融资项目库第二批拟入库项目名单的通知》[EB/OL]. 深圳市生态环境局官网, 2023-10-18. https://meeb.sz.gov.cn/xxgk/qt/tzgg/content/post_10892197.html。 [9] 深圳特区报. “引导资金活水向绿色经济欢畅奔流” [EB/OL]. 深圳新闻网, 2023-11-22. https://www.sznews.com/news/content/mb/2023-11/22/content_30602725.htm。 [10] 深圳市生态环境局. 《深圳市生态环境局关于公示国家(深圳)气候投融资项目库第三批拟入库项目名单的通知》[EB/OL]. 深圳市生态环境局官网, 2024-10-24. https://meeb.sz.gov.cn/szssthjjwzgkml/szssthjjwzgkml/qt/tzgg/content/post_11660640.html。 [11] 深圳市生态环境局. “深圳市支持绿色低碳发展的金融财税政策宣讲暨气候投融资对接会成功举办”[EB/OL]. 深圳市生态环境局官网, 2024-11-07. https://www.sz.gov.cn/cn/xxgk/zfxxgj/bmdt/content/post_11707019.html。 [12] 南沙区. “双平台揭牌落地,共促南沙金融服务业发展”[EB/OL]. 广州市人民政府网, 2024-12-13. https://www.gz.gov.cn/qx/nsqrmzf/zwlb/content/post_10020820.html。










