绿金改创新试验区与气候投融资试点发展现状及展望
编辑: 时间:2025-03-05

一、绿金改创新试验区与气候投融资试点发展背景 当前,资源与环境问题已对全球经济发展和人类福祉造成严重的威胁,绿色金融作为连接环境保护与经济发展的桥梁,旨在通过市场化手段解决生态问题。我国绿色金融的发展历程最早可追溯到1995年,中国人民银行印发《关于贯彻信贷政策与加强环境保护工作有关问题的通知》,要求各级金融部门在信贷工作中落实国家环境保护政策。2012年,党的十八大首次将生态文明建设上升到总体布局。2015年9月,国务院印发《生态文明体制改革总体方案》,首次明确提出“建立绿色金融体系”。2016年8月,中国人民银行等部委联合印发《关于构建绿色金融体系的指导意见》,针对绿色金融体系建设在宏观层面提出了指导方向,为促进绿色金融体系建设的落地。2017年以来,我国陆续选取浙江、江西、广东、贵州、新疆、甘肃、重庆等地作为国家绿色金融改革创新试验区,为全国绿色金融改革创新积累经验。2024年10月,中国人民银行等四部门印发《关于发挥绿色金融作用 服务美丽中国建设的意见》,再次强调了鼓励绿色金融改革创新试验区根据本地实际情况制定绿色金融支持政策。 2020年9月,习近平主席在第75届联合国大会上提出我国“双碳”目标,积极应对全球变暖为主要特征的气候变化给自然生态和人类社会带来的多方面影响和挑战。为落实双碳目标,2020年,生态环境部等五部门联合发布《关于促进应对气候变化投融资的指导意见》,明确了气候投融资的支持范围,引导和促进更多资金投向应对气候变化领域的投资和融资活动。作为绿色金融的重要组成部分,气候投融资正在成为加快经济绿色低碳转型和高质量发展的重要抓手。 同样为落地气候投融资建设,2021年12月,生态环境部、国家发展改革委等九部委联合发文正式启动气候投融资试点工作,组织有意愿、基础好、代表性强的地方申报气候投融资试点。2022年8月,国家首批23个气候投融资试点城市名单正式敲定,共12个市、4个区和7个国家级新区,具体包括北京市密云区、通州区,河北省保定市,山西省太原市、长治市,内蒙古自治区包头市,辽宁省阜新市、金普新区,上海市浦东新区,浙江省丽水市,安徽省滁州市,福建省三明市,山东省西海岸新区,河南省信阳市,湖北省武汉市武昌区,湖南省湘潭市,广东省南沙新区、深圳市福田区,广西壮族自治区柳州市,重庆市两江新区,四川省天府新区,陕西省西咸新区,甘肃省兰州市。


二、绿色金融改革创新试验区发展现状 自设立绿色金融改革创新试验区以来,各试验区分别走出了具有明显的地方特色的改革路径,通过规范性引领、激励约束、绿色金融产品及服务创新等措施,积累了大量可复制、可推广的实践经验,为推动当地和全国绿色金融发展发挥了积极作用。 (一)浙江省湖州市、衢州市绿色金融改革创新试验区 01 顶层指导 2017年6月,中国人民银行等七部委联合发布《浙江省湖州市、衢州市建设绿色金融改革创新试验区总体方案》,提出在湖州和衢州两地分别侧重金融支持绿色产业创新升级和传统产业绿色改造转型,力争通过5年左右的努力,提升试验区整体绿色金融发展水平。 02 实践探索 为贯彻落实绿色金融改革决策部署,湖州市于2017年12月出台《建设国家绿色金融改革创新试验区的若干意见》,明确截至2021年末,每年将安排10亿元作为绿色金融改革创新试验区建设专项资金,用于鼓励支持绿色金融改革创新。2023年12月,湖州市发布《深化绿色金融改革的若干政策意见》,提出将绿色金融财政补贴延续至2027年末,补贴范围包括:企业转型、绿色贷款、绿色债券、绿色企业上市、绿色保险、绿色投资、绿色增信、绿色金融基础设施、绿色金融标准制定、绿色金融人才引进等。此外,湖州市同样注重转型金融的推动,于2022年2月正式出台《深化建设绿色金融改革创新试验区探索构建低碳转型金融体系的实施意见》,并于2023年7月制定了国内首份《转型金融支持活动目录》,涵盖9个大类37个细分行业的106项低碳转型技术路径。 衢州市方面,自试点以来持续积极构建区域性绿色金融制度体系,先后出台《关于加快推进绿色金融改革创新试验区建设的若干政策意见(试行)》《关于推进绿色金融改革创新试验区建设的实施意见》《衢州银行业绿色金融试点行、示范行评审办法》等方向性、依据性文件。2021年,衢州市委、市政府成立全市碳达峰碳中和工作领导小组,由党政“一把手”任双组长,下设碳金融领域专项小组、工业领域专项小组、能源领域专项小组等工作组,明确各领域牵头部门,统筹推进碳账户体系建设。 03 落地成效 通过绿色金融政策引导和绿色金融产品创新,湖州市和衢州市为当地绿色产业和传统行业绿色发展提供了全方位的支持。目前两地均实现了全市域范围内银行业金融机构环境信息披露的全面覆盖,从宏观层面加大环境治理力度;并通过推出多类绿色金融创新产品及强化绿色财政补贴的方式,从微观角度为企业绿色项目提供更加多元的融资渠道。 为打造区域绿色金融生态圈,湖州市开发绿色金融综合服务平台,包括“绿贷通”“绿融通”“绿信通”等,为小微企业提供银企对接、绿色评价等金融服务,并发布了全国首个区域性融资主体ESG评价模型和数字化系统。截至2024年末,湖州市绿色金融专营机构已经超过50家,已推动多类绿色信贷、绿色保险与绿色担保产品成功落地。此外,湖州市于2024年4月获批浙江省转型金融改革创新试点城市,在全市范围内形成了转型贷款、转型保险、转型债券等多层次的转型金融服务体系。根据国家发改委发布的《2024年国家碳达峰试点(湖州)建设经验》,截至2024年末湖州全市金融机构推出的转型类创新金融产品达30余款。 衢州搭建绿色金融服务信用信息平台“衢融通”,开发金融机构碳账户管理系统,依托碳账户对社会主体碳源数据进行高效核算,为政府精准治碳、企业节能降碳和个人绿色低碳生活提供数据支撑。其中,衢州市创新推出的银行“个人碳账户”,可通过挖掘银行账户系统绿色支付、绿色出行、绿色生活等大数据,从节约纸张、交通碳排、用水用电等维度折算个人低碳绿色行为节省的碳排放量,并换算成个人碳账户积分,从而享受差异化的授信及贷款利率服务。此外,衢州市同样推出了多款绿色信贷以及绿色保险产品,为传统工业转型升级保驾护航,并按照《衢州市绿色企业评价方法》《衢州市绿色项目评价方法》,经市金融办、市人行和第三方机构识别,对被评定为“深绿”“中绿”“浅绿”的融资企业或融资项目主提供贴息补贴。 (二)广东省广州市绿色金融改革创新试验区 01 顶层指导 2017年6月,中国人民银行等七部委联合发布《广东省广州市建设绿色金融改革创新试验区总体方案》,提出以广州市花都区为核心,在推动产业转型升级和绿色发展、促进经济建设和生态文明协调发展等领域探索形成特色鲜明的绿色金融发展模式和成功经验。 02 实践探索 广东省人民政府办公厅于2018年5月发布《广东省广州市建设绿色金融改革创新试验区实施细则》,成立广东金融学会绿色金融专业委员会,在广州国际金融研究院设立绿色金融研究中心,加大对试点建设的保障力度。2019年7月,广州市人民政府办公厅发布《关于促进广州绿色金融改革创新发展的实施意见》,对绿色金融机构、绿色信贷、绿色企业上市、绿色保险、绿色债券、绿色金融专业人才给予财政补贴支持。2019年9月,广州市花都区政府办公室发布了《广东省广州市绿色金融改革创新试验区绿色企业、绿色项目认定管理办法(试行)》,符合认定标准并纳入“企业库”的绿色企业可优先获得绿色金融扶持。作为广州市建设绿色金融改革创新试验区建设的核心区域,花都区人民政府办公室于2023年6月发布《广州市花都区支持绿色金融创新发展实施细则》,明确了未来五年内对区内绿色金融产品落地及创新的财政补贴与奖励。 03 落地成效 自获批绿色金融改革创新试验区以来,广州市积极培育发展具有广州特色的绿色金融服务体系,多措并举推动绿色金融改革创新纵深发展。截至2024年末,广州市已推出绿色贷款、转型金融、绿色债券、绿色保险、绿色融资租赁、其他绿色金融产品、绿色金融第三方服务等七大类绿色金融产品590种。在绿色信贷方面,截至2024年末,广州市绿色贷款余额1.32万亿元,占全市各项贷款余额比重16.2%,占全省绿色贷款余额比重35.4%。在ESG债券发行方面,截至2024年末,广州市共发行绿色债券133只,规模合计1,747.48亿元;共发行发展挂钩债券8只,规模合计65.25亿元,更是在2024年发行全国首单气候友好型企业碳中和绿色公司债和全国首单红树林低碳转型挂钩公司债券。在碳排放权方面,累计至2024年末,广州碳排放权交易中心累计成交额58.43亿元。 广州市以国家级绿色金融改革创新试验区建设为契机,大力推动区域内绿色金融发展,并将绿色金融改革创新试验区经验做法推广至全省范围,为全省绿色发展提供经验支撑。根据“粤信融”平台数据,截至2024年末,广东省已评定近一万家绿色企业,绿色项目710项,绿色融资产品种类已达4,189个,此外全省共有136家金融机构对外披露290份环境信息披露报告。同时,广州市依托地缘优势及试验区创新示范作用,联合深圳、香港、澳门四地成立了粤港澳大湾区绿色金融联盟。2023年广东省人民政府在澳门首发贴标中欧《可持续金融共同分类目录》绿色债券,大湾区跨境绿色金融创新合作关系愈发紧密,先后推出全国首单碳排放权质押跨境融资业务、全国首笔NRA境外机构绿色存款业务等跨境产品。 (三)江西省赣江新区绿色金融改革创新试验区 01 顶层指导 2017年6月,中国人民银行等七部委联合发布《江西省赣江新区建设绿色金融改革创新试验区总体方案》,提出充分发挥赣江新区区位、产业、资源、生态优势,以金融支持赣江新区绿色产业发展和支柱产业绿色转型升级为主线,积极探索绿色金融发展模式。 02 实践探索 江西省赣江新区主要以生态产品价值实现为工作重点持续探索绿水青山向金山银山的发展路径,构建了以碳减排为核心的绿色金融体系。2017年8月,赣江新区发布《关于促进绿色金融发展的实施意见》,提出一系列政策扶持措施,加速绿色金融体系构建。2018年1月,江西省人民政府发布《赣江新区建设绿色金融改革创新试验区实施细则》,设定截至2020年末的定量目标,并成立省绿色金融改革创新工作领导小组,统筹推进绿色金融改革创新相关工作。同年,中国人民银行南昌中心支行制定了《关于加强运用货币政策工具支持赣江新区建设绿色金融改革试验区的通知》,通过再贷款、再贴现、宏观审慎评估和扩大抵押品等四方面支持赣江新区绿色金融改革工作。2019年1月,赣江新区发布《绿色金融标准体系》,其中包含“绿色企业认定评价办法”“绿色项目认定评价办法”“企业环境信息披露指引”三项办法,对于经评估认定的绿色企业、绿色项目予以一次性奖励、财政补助、信贷补贴等配套政策。2020年1月,江西联合股权交易中心开发搭建的“绿色企业信息平台”正式运行,省内企业可以通过省金融监管局网站链接登录绿色企业信息平台,注册并填写企业相关信息。 03 落地成效 赣江新区试点期间不断丰富绿色金融产品种类,强化产品创新,先后落地了全国首单可持续发展挂钩贷款、全国首笔“碳足迹”披露支持贷款、全国首个“绿色产业数字保”、全国首笔绿色PPP+ESG绩效表现贷款、“绿色赣江”低碳服务微信小程序等绿色金融创新成果。截至2024年末,赣江新区累计对外发布了六批次294个绿色项目,总投资金额超2,600亿元。 依托赣江新区国家绿色金融改革创新试验区,江西省在全省范围内推出一批全国首创性绿色金融产品。根据中国人民银行江西省分行公开披露数据,截至2024年9月末,全省金融机构累计发放碳减排领域贷款239亿元,累计办理绿色票据再贴现454.87亿元,全省绿色贷款余额9,460亿元。 (四)贵州省贵安新区绿色金融改革创新试验区 01 顶层指导 2017年6月,中国人民银行等七部委联合发布《贵州省贵安新区建设绿色金融改革创新试验区总体方案》,提出探索绿色金融引导西部欠发达地区经济转型发展的有效途径,为构建中国绿色金融体系积累经验。 02 实践探索 试点以来,贵州省出台了多项政策措施推进试验区建设,贵州省也以试验区为抓手大力促进全省绿色金融发展。2017年7月,贵州省人民政府成立贵州省绿色金融创新发展工作领导小组,并印发《贵安新区建设绿色金融改革创新试验区任务清单》,明确了12项重点任务以及任务的主要成果、完成时间和牵头单位,为贵安新区绿色金融的发展制定了路线图。2018年7月,贵安新区印发《贵安新区绿色金融改革创新试验区建设实施方案》,为试验区的建设提供了具体的方向。2019年6月,贵州省地方金融监管局和贵安新区管委会联合发布《贵州省绿色金融项目标准及评估办法(试行)》,指导贵州省建立省绿色金融项目库,并成立贵州省绿色金融项目评估中心,专职负责绿色项目的评估工作。2022年8月,贵州省绿色金融创新发展工作领导小组发布《贵州省级绿色金融改革创新发展试点县建设工作实施方案》,公布了首批12个试点县,进一步探索绿色金融发展经验。此外,贵安新区打造总建筑面积370万平方米的国际绿色金融港,并成功组建了绿色金融港管委会专门从事绿色金融推进工作。 03 落地成效 自获批建设绿色金融改革创新试验区以来,贵安新区形成了经济欠发达地区新兴产业后发赶超的“贵安范本”。试点期间,贵安新区积极邀请各类金融机构到贵安新区开展绿色金融业务,设置绿色信贷审批专项通道,创新推出了众多绿色金融产品,建立全国首个“绿色金融”保险服务创新实验室。2022年9月,全国绿色金融改革创新第五次联席会公布了全国绿色金融改革创新试验区5年终期评估成绩,在达到评估条件的8个试验区中,贵安新区综合排名第四名、中西部第一名。 贵安新区的绿色金融成功经验已成功向全省推广。依托云贵高原大量原生态绿色项目,贵州在全省范围内构建了绿色、扶贫与生态补偿相结合的运行机制,大力发展单株碳汇精准扶贫项目,创新开拓配额质押第三方托管模式,积极探索多元化的绿色信贷产品,不断拓展区域内绿色企业融资渠道。截止至2024年9月末,贵州省绿色贷款余额7,566.69亿元。截至2024年末,贵州省共创建生态账户51.92万户,有效促进272.02万亩生态资源价值转化,发放“生态账户专项贷”194.88亿元;累计评定绿色普惠信用村、信用组、信用农户66个、534组、63079户,为2.6万农户增加授信7.7亿元;单株碳汇项目已惠及全省668个村12,028户,共开发479.8万余株林木,年可售碳汇量4797万千克,开发金额1439.3万元,售出536.7万株,购碳资金总额达1610.3万余元,户均增收1,300余元;累计发行绿色债券26只,合计469.40亿元。 (五)新疆哈密市、昌吉州、克拉玛依市绿色金融改革创新试验区 01 顶层指导 2017年6月,中国人民银行等七部委联合发布《新疆维吾尔自治区哈密市、昌吉州和克拉玛依市建设绿色金融改革创新试验区总体方案》,探索绿色金融助推民族地区经济跨越式发展的有效途径,为全国绿色金融发展提供中西部示范样本。 02 实践探索 哈密市、昌吉回族自治州、克拉玛依市绿色金融改革创新试验区(以下简称“三地试验区”)充分依托土地辽阔、资源丰富等区位优势,积极探索绿色金融助推经济发展的新模式。2017年6月,新疆维吾尔自治区出台《关于自治区构建绿色金融体系的实施意见》,明确了新疆绿色金融发展的总体要求,提出了27条具体措施。2017年8月,新疆维吾尔自治区宣布成立了绿色金融改革创新试验区工作领导小组及办公室,积极开展金融改革创新工作。2018年5月,中国人民银行乌鲁木齐中心支行出台《货币政策工具支持绿色金融改革创新试验区绿色经济发展实施细则(暂行)》,明确了三个试验区内发放绿色贷款或办理了绿色票据贴现的金融机构补贴支持标准。 自开展绿色金融改革工作以来,哈密市不断加强绿色项目储备,成立了绿色金融专班,加强绿色项目库建设,通过政府职能部门、金融机构、企业等多渠道收集、汇总、筛选项目,并联系第三方绿色评估机构开展评估,确保精准有效支持。2020年4月,哈密市启动了“绿色产业”和“绿色金融”双标准全国试点工作,试行金融机构环境信息披露、环境权益融资、绿色信用评估等工作。 2017年12月,昌吉回族自治州人民政府制定《自治州建设国家绿色金融改革创新试验区实施方案》,明确了从2018年起连续5年,每年安排专项资金用于绿色金融补贴、风险补偿和奖励。2022年2月,昌吉州在全疆率先试点建设碳账户平台,并在2023年升级为“新能源云昌吉州碳中和支撑服务平台”,进一步扩大碳账户企业覆盖面。2023年4月,昌吉州出台《金融支持昌吉州降碳转型升级项目认定办法》《金融支持昌吉州降碳转型升级企业认定办法》,明确金融支持现代煤化工、有色金属冶炼、火力发电等9个大行业74个子行业的高碳企业,推进新疆绿色金融与转型金融有效衔接,促进传统产业转型升级,探索转型金融发展路径。 自2017年获批绿色金融改革创新试验区后,克拉玛依市建立了由市金融办、人民银行克拉玛依中支双牵头,各成员部门共同推进的工作机制,先后出台了《克拉玛依市绿色金融改革创新试验区绿色项目库管理办法》《绿色金融改革创新试验区专项资金管理办法》《克拉玛依市推动货币政策工具绿色化创新工作方案》,建立绿色项目库,给予不同绿色领域贴息补贴,引导各大银行持续加大对节能减排、环境治理等绿色项目、绿色企业的信贷支持力度。2022年,克拉玛依市上线个人碳账户管理系统,通过为客户奖励碳积分引领绿色低碳的生活方式。 03 落地成效 绿色金融改革创新工作开展以来,三地试验区从政策机制、金融创新以及金融服务方面入手,形成了以绿色贷款为主,多种绿色金融工具并存的多层次绿色金融市场体系。三地试验区均已实现银行业金融机构绿色专营机构全覆盖,昌吉、克拉玛依均已建立碳中和银行,三地共发行绿色债券6只,规模26.12亿元。此外,个人“碳账户”系统已面向全疆用户开放。截至2024年上半年末,全疆范围内已有48万名用户累计产生碳积分10,402余万分,减碳约1,820吨。 试点以来,哈密市不断深挖绿色金融潜能,持续助力绿色低碳高质量发展。在绿色金融产品方面,哈密市推出各类绿色信贷和绿色保险产品,推动环境污染责任险及险资应用,为相关企业提供资金帮助。此外,中国人民银行哈市中心支行还积极使用再贷款、再贴现等货币政策工具,引导资金投向绿色项目。在支持传统产业转型方面,哈密市加大对煤炭、钢铁、化工等传统碳密集型行业绿色低碳转型的支持力度,积极引导金融机构保障煤电企业发电和煤炭企业生产的合理融资需求。根据中国人民银行哈密市分行数据,截至2024年8月末,哈密市绿色信贷余额419亿元,同比增长37.4%,高于各项贷款增速12.4个百分点;累计投放碳减排贷款11笔,金额30.05亿元,加权平均利率2.05%。 自获批绿色金融改革创新试验区以来,昌吉州建立绿色金融专营机构超过30家,建设运营新疆首家碳中和银行。此外,昌吉在全疆率先创新推出普惠性绿色金融产品“绿碳融”再贷款,以较低的利率发放给法人金融机构,用于支持纯绿项目和碳账户企业转型升级项目,截至2024年3月末已累计发放“绿碳融”再贷款9.6亿元,累计发放碳减排支持项目贷款114.22亿元。在绿色信贷方面,截至2024年三季度末,昌吉州绿色贷款余额达570.02亿元,推广应用绿色金融产品160个。截至2024年4月末,昌吉州当地已有46家高碳企业接入碳账户平台,金融机构累计提供226.7亿元贷款。此外,截至2024年末,新疆昌吉农村商业银行股份有限公司已成功发行2期绿色金融债券,合计1.12亿元。 试点期间,克拉玛依市推出新能源补贴确权贷、碳足迹挂钩贷款、碳减排挂钩贷款等金融产品,并成立绿色科技投资基金,支持企业向绿色低碳转型。此外,中国人民银行克拉玛依市分行建立绿色票据和碳减排票据认定标准,专设绿色低碳票据再贴现专用额度,为辖内具有碳减排效应的中小微企业办理再贴现,有效降低企业融资成本。截至2024年6月末,克拉玛依市绿色信贷余额89.59亿元,绿色信贷占比23.57%;辖区金融机构运用碳减排支持工具累计发放碳减排贷款22.78亿元;累计20万名用户生成个人“碳账户”并累计碳积分,实现碳减排量约520吨。此外,截至2024年末,昆仑银行股份有限公司已累计发行4期绿色金融债券,规模合计25亿元。 (六)甘肃兰州新区绿色金融改革创新试验区 01 顶层指导 2019年11月,中国人民银行等六部委印发《甘肃省兰州新区建设绿色金融改革创新试验区总体方案》,成立全国第九个获批的绿色金融改革创新试验区,提出在未来五年内,兰州新区将在九个方面推动绿色金融发展,并设置2024年底绿色金融的定量发展目标。 02 实践探索 自获批绿色金融改革创新试验区以来,兰州新区不断吸取以上五省(区)八市第一批试验区成功经验,并结合自身特点进一步探索差异化试验。2020年7月,甘肃省人民政府办公厅印发《兰州新区建设绿色金融改革创新试验区实施方案》,明确了兰州新区建设绿色金融改革创新试验区的总体目标任务、工作进度和责任考核。2020年8月,兰州新区打造的绿色金融服务平台“绿金通”正式上线运行,实现绿色贷款“秒识别”、环境效益精准量化、扶持政策快速对接。2020年10月,兰州新区发布《绿色金融发展奖励政策(试行)》,统筹安排10亿元资金用于鼓励和支持绿色金融改革创新。2021年5月,兰州新区正式成立了兰州新区首家绿色金融服务机构——西部绿色认证中心,并发布《兰州新区绿色项目认证及评级办法(试行)》《兰州新区绿色企业认证及评级办法(试行)》,随后在2023年和2025年进行了两次修订,不断完善地方绿色标准,打造符合国家标准的绿色项目库。2023年12月,兰州新区管理委员会印发《兰州新区扶持金融业发展的若干措施》,明确每年度安排工作经费加大对绿色金融课题研究、绿色金融人才培养、“绿金通”服务平台运营、绿色金融展厅运营以及对外宣传等工作的支持力度。 03 落地成效 2024年9月,兰州新区举行绿色金融改革创新试验区成果发布会,对五年来绿色金融改革创新工作进行了全面总结。试点期间,兰州新区将环境保护和经济发展相连接,通过政策引导、产品创新、平台建设等多个方面,推动了金融资源向绿色产业集聚。试点期间,“绿金通”平台入驻金融机构达33家,上架金融产品224种,平台注册企业3,933户,企业通过平台累计申请融资1,576.16亿元,完成融资1,339.6亿元;在绿色信贷方面,截至2024年二季度末,兰州新区绿色信贷余额为265.6亿元,相较2020年二季度的80亿元增长超过3倍,占各项贷款余额的37%;绿色金融产品与服务创新方面,兰州新区设立了16家绿色专营机构,绿色金融产品创新达50余项,设立了总规模达30亿元的绿色金融改革创新试验区发展母基金,以及总规模19.2亿元的5支绿色子基金,累计向7家企业投资1.71亿元,引导社会资本参与绿色投资。 (七)重庆市绿色金融改革创新试验区 01 顶层指导 2022年8月,中国人民银行等六部委印发《重庆市建设绿色金融改革创新试验区总体方案》,标志重庆市绿色金融改革创新试验区正式启动,并且正值我国首批五个绿色金融改革创新试验区五年试验期满的时点,在充分运用前期基础与经验借力拓展的同时,致力于为后续绿色金融探索创新提供持续发展推力。 02 实践探索 作为全国首个全域开展绿色金融改革创新试验的省级经济体,重庆市成立绿色金融改革创新试验区工作领导小组,统筹推进金融支持经济社会发展全面绿色转型。2023年1月,重庆市人民政府办公厅印发《重庆市建设绿色金融改革创新试验区实施细则》,明确试验区建设的实施路径。在全国性标准研制方面,牵头或主导制定了《碳排放权质押贷款业务操作规范》,参与《绿色项目库》《商业银行气候与环境信息披露操作指南》《绿色票据识别标准》《绿色普惠金融服务平台技术规范》等国家及行业标准。在地方标准体系方面,先后出台《重庆市林业碳汇预期收益权抵(质)押贷款业务指南(试行)》《重庆市绿色金融服务绿色汽车供应链指南(试行)》等10余项地方标准。通过制定《重庆市银行机构绿色融资业绩评价办法(试行)》,引领金融机构优化重塑组织架构、绩效导向、业务标准。2023年3月,重庆市出台《重庆市转型金融支持项目目录(2023年版)》,明确了能源、农业、化工、钢铁、建材和有色六大行业的转型金融支持项目。此外,为精准识别、评估绿色项目以及贷后动态监测是难点,中国人民银行重庆市分行创新搭建了“长江绿融通”绿色金融大数据综合服务系统,具备绿色项目智能识别、环境效益和碳核算智能计算、全流程融资对接和监测评估、货币政策工具精准投放、多跨协同安全连接等功能,可有效提升绿色金融资源配置效率。 03 落地成效 自2022年开启试点以来,重庆的绿色金融改革成效逐渐显著。截至2024年末,重庆市已累计推出绿色转型金融产品330余款;“长江绿融通”系统与市生态环境局的“气候投融资”、市住房城乡建委的“绿色建筑标识管理”等平台实现互联互通,助力金融机构识别绿色项目超2,700个、融资对接超2,800亿元;碳减排支持工具、“绿票通”等货币政策工具支持银行在渝投放贷款176亿元,预计每年可实现减碳超460万吨。截至2024年末,全市绿色贷款余额超8,200亿元,同比增长20%,较全市各项贷款增速高14个百分点;累计发行绿色债券62只,规模合计691.98亿元。













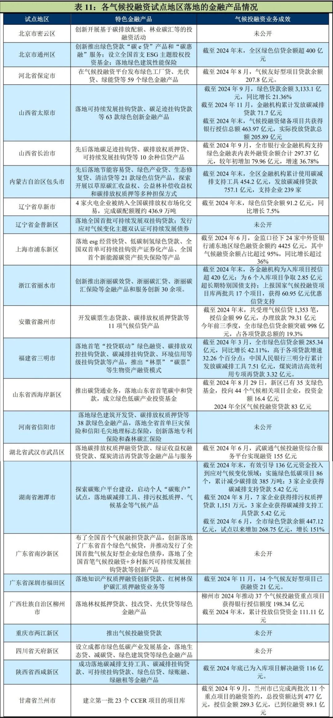
三、气候投融资试点发展现状 气候投融资是引导和促进更多资金投向应对气候变化领域的投资和融资活动,是绿色金融的重要组成部分。近年来,相关部门多次出台支持政策,促进气候投融资顶层设计的四梁八柱加速搭建,各试点地区通过统筹谋划,持续完善气候投融资体制机制,试点工作正式开展以来已取得了积极成效,成功落地多类型气候投融资业务,为实现“双碳”目标提供了重要支持。 (一)各试点地区实践探索情况 作为气候投融资的先手棋,23个全国首批气候投融资试点城市地区正在结合地方实际情况,形成差异化的气候投融资发展路径和模式。试点工作开展以来,各试点地区纷纷出台试点工作行动计划、实施方案等,明确提出试点阶段气候投融资发展目标、工作重点以及重点支持的产业领域等。同时,部分试点地区已将气候投融资工作纳入地区发展规划,与当地经济社会发展深度融合,提高气候投融资目标与地方整体发展目标的一致性。例如重庆两江新区管理委员会办公室印发《重庆两江新区“十四五”应对气候变化专项规划》,将气候投融资试点工作与地方“十四五”发展规划相结合;湘潭市人民政府印发《湘潭市碳达峰实施方案》,提出积极推进气候投融资试点,助力地方碳达峰行动;滁州市出台《滁州市气候金融业绩评价方案》,将气候金融与金融机构考核相挂钩,从气候金融业务总量、气候金融业务占比、气候金融业务同时增速等维度,评定金融机构气候金融业绩,提振金融机构内生气候投融资动力。 在组织体系建设方面,各试点地区建立上下联动、跨部门协同的工作机制,通过成立气候投融资试点工作专班、组建气候投融资专职机构等形式,推动实现经济、气候效益协同发展。例如北京市通州区成立了“通州区气候投融资试点工作领导小组”,由区委书记、区长担任组长,区生态环境局、区金融办、区发展改革委等关联部门为成员,统筹研究气候投融资工作方案,制定具体措施,对各单位工作情况进行调度;内蒙古自治区包头市、上海市浦东新区、山西省长治市、河南省信阳市、广东省深圳市等地成立气候投融资促进中心,承担地方气候投融资相关工作,助力地方实现绿色低碳转型和高质量发展。 部分试点地区还出台了气候投融资配套激励政策,充分利用财政补贴、税收、金融等激励政策,在支持气候投融资工作中形成政策合力。例如广州南沙新区出台了《广州南沙新区促进气候投融资发展若干措施》,明确提出支持气候投融资机构集聚、项目入库、开展气候贷款、发行ESG债券、设立气候基金、配置气候保险、创新平台建设、标准制定、产品创新和技能提升等十方面的补贴奖励政策。 此外,各试点地区还定期开展培训交流、政银企对接等,多途径、多渠道推动气候投融资项目落地。例如,北京市密云区在自试点工作开展以来已成功举办9期“国家气候投融资试点密云讲坛”,为政府、企业、金融机构搭建交流合作平台,实时传递最新气候投融资政策,汇聚前沿气候投融资实践案例,助力气候投融资试点工作发展。 (二)各试点地区落地成效情况 01 气候投融资项目入库成效 气候投融资项目库是气候投融资试点工作的核心抓手,根据生态环境部于2024年7月发布的官方数据,截至2023年末,各试点地方累计入库项目3,086个,总授信金额达4,553.84亿元,项目库规模效应显著。 在项目库标准体系构建方面,各试点地区依据生态环境部印发的《气候投融资试点地方气候投融资项目入库参考标准》,结合各自经济发展水平和地方产业特点,纷纷出台了符合当地实际情况的气候投融资项目分类目录、评价标准、气候投融资项目库管理办法等。例如,陕西省西咸新区发布全国首个气候友好型企业标准规范——《西咸新区气候友好型企业库管理办法(试行)》,并建立气候友好型项目库和企业库。根据西咸新区气候投融资产业促进中心发布的数据,截至2024年末,西咸新区已累计评价入库企业62家、项目87个,项目建成后预计年减少二氧化碳排放79.2万吨,融资需求557.77亿元,已为入库项目解决融资116.00亿元。 在气候投融资信息化服务平台搭建方面,多数试点地区联合多个部门共同搭建气候投融资支撑平台,推进国家及地方气候投融资政策、项目、金融产品等信息和资源共享,缓解项目主体与金融机构信息不对称导致的项目融资落地难问题。根据公开信息查询,截至2024年末,已有20个试点地区开展气候投融资信息化平台搭建工作,其中18个地区已完成平台搭建成功上线,另有两个地区的气候投融资平台正在搭建中(三明市气候投融资项目库平台、西海岸新区气候投融资平台)。例如湖北省武汉市武昌区于2023年11月正式上线武汉气候投融资综合服务平台“武碳通”,建立了碳账户、气候项目和企业库、金融产品和服务库三大服务模块,通过智能算法和大数据分析,能够帮助融资主体一键触达绿色金融、气候投融资、碳金融相关产品和服务,并辅助金融机构开展基于碳账户的气候金融产品和服务模式创新,组织服务机构为用户提供ESG、碳中和规划、碳资产开发、碳评价、碳认证等第三方对接服务。根据“武碳通”官网显示,截至2024年末已有入库项目245个,入库企业29家,上线绿色金融产品32款,总融资需求达731亿元,降碳潜力达510万吨二氧化碳当量。 02 气候投融资业务成效 为支持“双碳”目标的推进,中国人民银行于2021年11月创设碳减排支持工具,重点支持清洁能源、节能环保和碳减排技术三个碳减排领域,加大对于气候领域的资金支持。根据中国人民银行发布的《中国货币政策执行报告》,截至2023年末碳减排支持工具余额5,410亿元。各试点地区金融机构也在引导支持下,逐步通过探索设立气候类专营机构、加大金融产品创新力度等方式,助力气候投融资工作的开展。 在气候类金融专营机构设立方面,部分试点地区积极鼓励当地银行、保险等金融机构设立气候类或绿色类专门机构,以提升金融支持减缓和适应气候变化领域的专业性和精准度,更好地支持气候投融资项目落地。例如,广州市南沙新区设立了全国首家监管部门批准的气候银行网点;浙江省丽水市已实现9个县(市、区)的气候投融资特色网点全覆盖。 在气候类金融产品创新方面,我国金融市场针对气候投融资项目目前形成以贷款类融资为主,债券、保险、基金等其他金融产品为辅的支持体系。贷款类金融创新产品在试点各地均有落地,创新方向主要包括与项目碳减排量、企业的可持续发展指标挂钩,或是基于碳汇权证质押等,例如山西省太原市落地可持续发展挂钩贷款、碳足迹挂钩贷款;浙江省丽水市推出“浙丽碳效贷”“浙丽碳汇贷”;安徽省滁州市开发碳票生态贷款、碳排放权质押贷款。债券类气候创新产品主要包括涉及支持产业低碳发展的绿色债券、碳中和债以及挂钩气候效益相关指标的可持续发展挂钩债券,例如辽宁省金普新区发行应对气候变化主题双认证可持续发展债券;上海市浦东新区发行全国双首单可持续挂钩资产证券化产品;广东省南沙新区发行了全国首批气候友好型企业绿色债券。保险类创新产品主要适用于低碳建筑、农林碳汇等领域,例如河南省信阳市落地森林碳汇保险;北京市通州区落地绿色建筑性能保险;上海市浦东新区落地全国首个新能源碳资产损失保险。此外,部分地区还通过设立气候投融资基金、实施生态环境导向的开发模式(EOD)等形式,精准匹配气候类项目的资金需求。




四、绿色金融及气候金融试点发展建议与展望 (一)绿色金融改革创新试验区发展建议与展望 国家级地方绿色金融改革创新试验区背负着绿色金融发展的先行者与探路者使命,通过实践探索与创新尝试,积累可复制、可推广的绿色金融发展模式与经验,为全国绿色金融发展提供经验参考与理论支撑。总体来看,经过试验期的探索,我国绿色金融改革创新试验区充分发挥了试验区先行先试的创新功能和示范作用,带动地方绿色金融发展取得了很大进展。但与此同时,我国绿色金融改革创新试验区建设仍存在一些挑战。 1. 需及时总结实践成果 在当前的七省(区)十地绿色金融改革创新试验区中,除重庆市外,其他地区均已完成了5年试点任务,但整体来看各地绿色金融发展并不均衡,各地在政策支持力度、创新能力和产品丰富度存在一定差距,浙江和广东两地财政配套政策最为完善且绿色金融产品种类丰富,但有些试验区政策的系统性和针对性不足,政策之间的协同性不够,并且绿色金融产品主要以绿色信贷为主,其他产品市场尚未成熟。未来,仍需加强对试验区实践成果的经验总结,包括典型案例、优秀实践等,加快成熟有效的绿色金融政策在更大范围内实施,推动全国绿色金融体系的建设。例如湖州和衢州的金融机构环境信息披露全覆盖、衢州和昌吉等地的碳账户体系、广州市完善的绿色补贴激励机制等均可在全国范围内推广。 2. 试验区覆盖范围仍需进一步扩大 在目前的绿色金融改革创新试验区中,浙江和广东地处经济发达的东南沿海地区,江西、贵州、甘肃和重庆均位于我国中西部地区,从地理位置上看,我国华北、东北部地区尚未被纳入试点名单中,这些地区仍缺少可复制、可推广的绿色金融发展模式与经验。未来应鼓励各地积极参与绿色金融改革创新试验区申报工作,综合考虑地方经济发展水平、生态环境状况和产业特色等因素,适时推动绿色金融改革创新试验区再扩容。例如东北地区是我国重要的老工业基地,传统产业占比较大,需要大量资金支持绿色改造和技术创新,在东北地区设置国家级地方绿色金融改革创新试验区,从完善政策支持体系、加强金融机构创新、培育绿色产业市场等多个方面入手,可有助于探索形成资源化城市的绿色发展路径,在全国层面形成可复制、可推广的绿色金融创新实践模式。 (二)气候投融资试点发展建议与展望 我国气候投融资是为实现低碳经济以达到“30·60”目标而引导和促进更多资金投向应对气候变化领域的投资和融资活动,然而我国气候投融资尚处于起步阶段,在多个层面仍面临严峻的挑战。 1. 金融产品创新不足,缺乏长期资金支持 目前气候类项目的投融资较为依赖绿色信贷,金融工具相对单一,并且气候投融资项目具有周期长、短期收益低等特点,商业银行在面对长期项目时,更倾向于选择期限较短的贷款以降低自身风险,因此很多情况下无法完全匹配气候投融资项目多样性的资金需求。 因此,未来各试点地区应加快气候投融资产品创新,进一步丰富绿色气候信贷产品,探索气候债券、气候基金、碳金融等产品,加快设计与气候项目相匹配的气候保险、气候并购投融资等特色产品,推广“财政资金+社会资金”的混合融资模式,实现分担风险、共享收益,吸引更多的投资者参与气候投融资。 2. 信息披露不充分,气候效益核算方法不统一 信息披露机制是开展气候投融资工作的基础支撑,尽管生态环境部在试点工作展开指出便发布了《关于定期报送气候投融资试点工作进展的通知》,但各地气候资金投入、气候效益、绩效评价等信息仍缺乏官方的公开披露途径,导致市场信息不对称。此外,目前尚无国家层面的气候项目认定标准和气候效益核算标准,大部分金融机构仍针对绿色金融进行统计,并未对气候资金进行精准统计,相关绿色产业和项目目录同样不能完全匹配气候投融资项目,导致项目识别难度较大,气候投融资项目的实施效益难以进行统计。 建议未来可加强气候信息披露制度建设,确定公开的信息披露途径,定期发布各试点地区工作进展,包括气候投融资规模、产品创新情况、实现的气候效益等,消除潜在参与者的信息不对称,并且可有助于试点地区之间相互借鉴成功经验,增强各地区的协同发展。同时,应建立统一的气候投融资标准体系,形成全国范围内的气候投融资指引框架,出台统一的、可执行的核算标准、核算方法学,更好地支持气候投融资发展。 3. 气候投融资与转型金融结合度有待提高,传统行业金融支持力度不足 我国资源型地区的经济发展长期依赖于面临较大转型压力的传统行业,然而当前我国对于转型金融的探索仍处于起步阶段,尚且缺乏统一的转型金融标准及活动目录,因此传统高碳企业对转型工作参与积极性较低;金融机构落地转型金融产品难度较大,对企业制定转型目标、落实转型计划的支持不够。 因此,未来各气候投融资试点地区可针对这一痛点,将转型金融与气候投融资目标的结合纳入重点工作任务中,研究制定地方层面转型金融标准、转型主体指引和创新转型金融产品,明确高碳行业技术转型标准,推动高碳行业低碳化转型,助力“双碳”目标实现。 4. 激励机制尚需优化完善,各方参与积极性有待提高 气候投融资试点开展以来,除南沙等个别地区外,国家或地方政府尚未出台针对气候投融资项目的财政、税收等金融优惠政策,项目主体参与积极性难以被激发。同时,大多气候投融资项目具有资金需求规模大、建设周期长、短期投资收益率偏低的特点,因此无法为投资者在短期内带来良好的收益,导致社会投资者参与度偏低。 因此,未来各试点地区可发挥财政政策与金融政策协同作用,出台公开明确的财税补贴激励标准,对气候投融资项目给予税收优惠、优先采购,气候信贷定向降准,气候债券产品贴息补贴,入库项目奖励,金融产品创新奖励等,同时可以给予入库的气候投融资项目和支持气候投融资工作的金融机构名誉嘉奖,为其提供社会认可和声誉激励,吸引更多企业和金融机构参与气候投融资工作。 参考文献: [1]王芬芬,曹媛,王灿.中国气候投融资试点面临的挑战与对策研究[J].中国环境管理,2024,16(06):52-60.DOI:10.16868/j.cnki.1674-6252.2024.06.052. [2]吕学都,陈佳琪,葛慧,等.气候金融实践与发展建议[J].气候变化研究进展,2025,21(01):78-90. [3]廖凤华.地方绿色金融改革创新试点探索[J].中国金融,2024,(22):58-59. [4]余坤莲,唐明知,罗爱华,等.我国气候投融资可持续发展现状及借鉴[J].青海金融,2024,(08):48-55. [5]钱思佳.气候变化对金融稳定的影响及应对政策研究——基于央行视角[J].海南金融,2022,(08):56-65. [6]王晓凌.绿色金融改革创新试验区试点情况综述[J].时代金融,2021,(24):87-89. [7]谭显春,顾佰和,曾桉.国际气候投融资体系建设经验[J].中国金融,2021,(12):54-55. [8]谭林,高佳琳.气候变化风险对金融体系的作用机理及对策研究[J].金融发展研究,2020,(03):13-20.DOI:10.19647/j.cnki.37-1462/f.2020.03.002.





