2024年中国上市公司可持续信息披露分析报告
编辑: 时间:2024-07-18
一、 国内外可持续信息披露动态
近一年来,随着全球可持续发展理念的不断深化,国际组织陆续出台了更为切实可行和具有实质性内容的可持续信息披露标准。在此驱动下,一些先行的区域对上市公司提出了更严格的信息披露要求,标志着这些披露标准正逐步从自愿披露向强制性披露转变。在国内层面,为了深入贯彻中央金融工作会议的精神,并积极响应《国务院关于加强监管防范风险推动资本市场高质量发展的若干意见》的指导,我国也相继发布了一系列监管文件,旨在强化这一领域的规范与指导,促进经济活动的可持续性和资本市场的高质量发展。
1.国际组织发布可持续信息披露框架
1.1 ISSB发布具有影响力的IFRS S1和IFRS S2
2023年6月26日,国际可持续发展准则理事会(ISSB)颁布了《国际财务报告可持续披露准则第1号-可持续相关财务信息披露一般要求》(IFRS S1)和《国际财务报告可持续披露准则第2号-气候相关披露》(IFRS S2),分别涉及一般可持续披露要求和气候相关披露。IFRS S1和S2提供了全球可比较的、有助于决策的可持续相关财务披露框架,深刻影响了ESG生态体系。
同年7月,金融稳定理事会(FSB)宣布气候相关财务信息披露工作组(TCFD工作组)职责将转移给ISSB,并在7月24日发布了IFRS S2与TCFD建议的对比文件,旨在减少披露标准碎片化。这些标准自2024年1月1日起生效,首年企业可仅遵循IFRS S2进行气候披露,之后则需同时执行S1和S2。

ISSB与TCFD演变与关系图
1.2 TNFD发布自然相关风险管理和披露的最终建议
继ISSB颁布IFRS S1和IFRS S2准则后,针对自然与生物多样性方面的信息披露也迎来了重要进展。2023年9月18日,自然相关财务披露工作组(TNFD)推出了其最终版的自然相关风险管理与披露建议框架。这一框架的问世,标志着可持续性披露领域的一个重大拓展,旨在更综合地应对与自然资本密切相关的一系列风险与机会,从而实现披露实践的广泛扩展和深化。
与TCFD框架相比,TNFD的焦点更为宽泛。TCFD主要聚焦于气候变化带来的财务影响,而TNFD则将视野拓宽至生物多样性损失、水资源管理、土壤健康、空气质量,以及更广泛的自然资源利用问题。同时,TNFD在考虑了自然对经济活动的外部作用的基础上,还深入探讨了经济活动反向对自然生态系统的影响,体现了“双向识别”的核心理念。
2.气候相关议题获得更多的关注
2.1 欧盟可持续信息披露规则逐步落实
2023年7月,欧盟委员会正式通过了欧洲可持续发展报告准则(ESRS),为各类企业设定了按阶段执行ESRS报告规定的清晰路线图。此举再次确认了欧盟在全球ESG议题上的引领角色。为了提升报告的统一性和效能,欧盟委员会与欧洲财务报告咨询小组(EFRAG)、国际可持续发展标准理事会(ISSB)开展了密切合作,特别是在增强标准间的互操作性方面取得了显著成果。这一深度合作不仅促成了ISSB的气候相关信息披露要求与ESRS之间的高度协调,还配套出台了《公司可持续发展报告指令》(CSRD)及其详细规范,树立了一个关键的里程碑,极大缓解了企业因需遵循多种标准或框架而遇到的报告复杂度和冗余问题,有力推动了可持续信息披露向更加标准化的方向发展。

ISSB与CSRD关系图
2.2 香港联交所发布企业气候信披咨询文件
香港联交所不断致力于推动上市公司增强气候相关信息的透明度,并计划于2025年前落实遵循气候相关财务信息披露工作组(TCFD)标准的强制性披露要求。2023年4月14日,港交所刊发有关优化环境、社会及管治框架下的气候信息咨询文件,包括对《上市规则》及其附录二十七的修订,核心提议为“所有上市公司必须在其ESG报告中包含气候相关信息的披露”,并引入了依据国际可持续准则理事会(ISSB)制定的气候相关披露准则的新要求。同时,2024年4月19日,联交所刊发有关气候信息披露要求的咨询总结,并正式发布《香港交易所环境、社会及管治框架下气候信息披露的实施指引》(以下简称《实施指引》),对气候信息披露做出了更规范的实操要求。制度的完善不仅加深了气候变化风险与机遇同财务风险之间的联系理解,还具体化了企业评估气候变化影响的指标与目标设定,香港上市企业将面临更为严格的气候相关信息披露监管。
3.境内可持续信息披露纳入监管且国际化对标
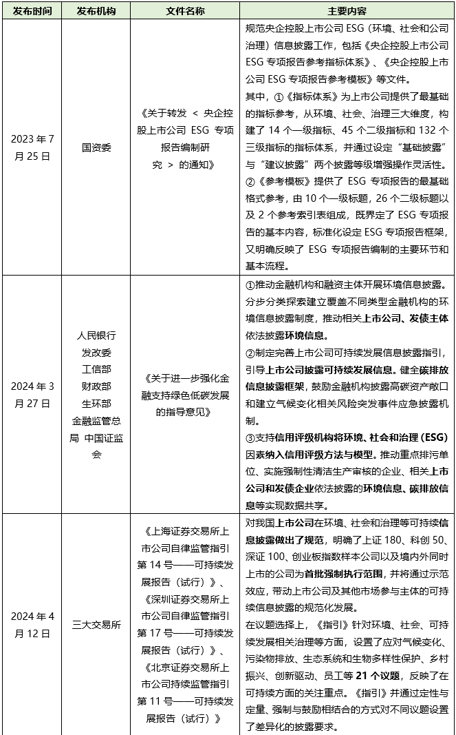
近一年来,国内对可持续信息披露制度的重视程度显著提升,国资委、三大交易所、财政部等国内监管机构陆续出台可持续信息披露标准,监管要求不断提高。其中,继2022年5月国务院国资委印发《提高央企控股上市公司质量工作方案》对上市央企提出了可持续信息披露要求之后,2023年7月国务院国资委进一步发布了可持续信息披露指标体系与参考模板,明确了报告的核心内容与结构框架,并进一步整合ESG工作至社会责任管理体系中,倡导有条件的企业设立专责部门,确保资金支持,培养专业人才并组织培训活动,旨在全面提升ESG管理水平。
2024年4月,上海证券交易所、深圳证券交易所及北京证券交易所联合发布《可持续发展报告(试行)》指引文件(以下简称《指引》),明确了可持续信息披露框架体系和强制披露样本企业范围,为我国上市公司的可持续性信息披露设立了明确规范,填补了我国上市公司监管层面可持续信息披露标准的空白。同时,2024年5月财政部在借鉴国际财务报告准则(IFRS)中的S1和S2等相关准则,结合中国实际情况,制定了既体现国际发展前沿又符合中国特性的国家层面的《企业可持续披露准则-基本准则》(征求意见稿)(简称《基本准则》),进一步强化了我国可持续信息披露的统一性、规范性和强制性。
在政策的指导下,通过强制披露样本企业示范作用,也为其他上市公司乃至更广泛的企业群体可持续信息披露提供引领借鉴作用,并逐渐实现从上市公司向非上市公司扩展,从大型企业向中小企业扩展,从定性要求向定量要求扩展,从自愿披露向强制披露扩展。同时,上市公司在可持续信息披露上的规范化、一致性、可对比性和真实性,也为ESG评级的可靠性和科学性提供了基本保障和坚实基础,进而吸引追求长期价值投资的资金关注。总体而言,我国可持续披露政策的进展将有效推动上市公司乃相关企业主体可持续信息披露的透明度。


近一年我国境内可持续信息披露主要政策一览表
二、2024年中国上市公司可持续信息披露分析
截至2024年6月30日,A股和中资港股(港股不含两地上市企业 ,以下同口径)上市公司共6,500家,其中A股上市公司5,375家,港股上市公司1,125家。以下将从市场整体、不同行业、不同属性、不同区域、不同板块和指数对上市公司的可持续信息披露情况进行分析。
1.上市公司可持续信息披露概况
在“双碳”目标的驱动下,企业可持续发展意识逐渐加强,叠加外部市场和监管的影响,上市公司披露可持续信息的主观意愿也在加强。
1.1近三年信息披露稳步提升,披露比例近市场一半
2022-2024年,可持续相关报告的披露数量和披露比例呈稳步上升的趋势,A股增长速度快于A股和中资港股的整体速度。2024年,A股和中资港股披露可持续相关报告 的上市公司共计3,160家,披露比例为48.62%,较上一年同期增长近3个百分点。其中,A股上市公司报告 披露比例为40.28%,较上年同期增长超5个百分点。具体详见下图:

2022-2024年可持续相关报告披露情况
1.2 ESG报告为主流披露形式,超50%为独立发布
从上市公司披露的报告形式来看,A股和中资港股主要通过ESG报告和社会责任报告来公开可持续发展信息,这两种报告形式合计占所有披露的80.35%。分市场来看,A股上市公司在信息披露上由社会责任报告逐渐升级为ESG报告,两类报告占比达92.84%,且值得注意的是,ESG报告首次跃居首位,成为最主流的披露形式,占比达到53.86%;中资港股则基本以ESG报告形式进行披露,独立披露形式占比近53%,在年报章节中披露占比约43%。具体详见下图:

2024年A股和中资港股可持续相关报告披露形式
1.3 可持续信息披露质量逐年提升,但整体水平不高
根据中诚信绿金 ESG Ratings数据库统计,近三年上市公司可持续信息披露质量呈持续提升的态势,但整体披露率仍不足40%。其中,公司治理维度可持续信息披露质量最高,环境维度披露质量最低。具体如下图所示:

2022-2024年可持续信息披露率(%)
2.不同行业上市公司披露情况
依据申万行业分类 ,上市公司被细分为31个一级行业类别。其中,上市公司数量排名前五的行业为机械设备、医药生物、电子、基础化工和计算机,占A股和中资港股总上市公司数量近40%,平均披露率为36.91%,远低于市场平均水平48.62%。
2.1 严监管行业披露比例位居前列,披露比例超50%行业增加
截至2024年6月30日,位居前两名的仍为监管较严的银行业和非银金融业。除以上两个行业外,钢铁、房地产、石油石化、公用事业、煤炭、交通运输、传媒、美容护理、食品饮料、综合业、建筑材料、纺织服饰、有色金属、社会服务及环保15个行业的报告披露比例均已超越50%,相比2023年新增社会服务和环保2个行业;披露比例低于30%的行业数量从3个缩减至仅剩机械设备1个行业,其信息披露比例为27.68%,但较2023年同期23.4%增长3.28个百分点。具体披露详见下图:

A股和港股不同行业上市公司披露情况
2.2 A股行业披露向好但仍有差距,高碳行业披露比例近58%
截至2024年6月30日,A股中报告披露比例超过50%的行业包括银行、非银金融、钢铁、公用事业、交通运输、煤炭、传媒、石油石化、房地产以及美容护理共10个行业,与2023年相比新增了美容护理1个行业,其中综合行业报告披露比例低于A股平均披露水平。
上市公司数量超过200家的机械设备、医药生物、电子、基础化工、电力设备、计算机以及汽车行业这七个行业,可持续相关报告披露比例区间从2023年的20.34%至32.85%,提升到了2024年的24.91%至43.73%之间,其中电力设备行业的披露比例达到了43.73%,不仅实现了较大增长,还超过了A股上市公司的平均披露水平。

A股不同行业上市公司披露情况
此外,2024年A股碳排放较高的行业 报告平均披露比例为46.14%,相较2023年增长6.45个百分点,高于A股市场平均增长率,显示出这些重要碳排放领域在信息透明度方面的积极进展。其中,钢铁行业披露比例在高碳行业中最高达80%,基础化工行业披露比例为36.69%,虽较2023年增长近7个百分点,但远低于高碳行业平均披露水平。
3、不同属性上市公司披露情况
截至2024年6月30日,A股和中资港股上市公司中民营企业占比63.58%,中央国有企业和地方国有企业占比共25%,与上一年度分布情况基本保持一致。不同属性上市公司分布如下图所示:

A股和中资港股上市公司不同企业属性分布情况
从不同属性上市公司的报告披露情况来看,不同属性的报告披露情况差距加大。在国资委2023年发布的《央企控股上市公司ESG专项报告参考指标体系》、《央企控股上市公司ESG专项报告参考模板》的推动下,国有控股上市公司较民营企业可持续信息披露比例增长明显,披露差距进一步扩大,国有企业(中央国有企业和地方国有企业)披露比例为民营企业的近2倍,中央国有企业披露比例为民营企业的2.48倍,高于2023年的2.40倍。
截至2024年6月30日,中央国有企业的报告披露比例近95%,相较于2023年上升了13.38个百分点;地方国有企业的披露比例为超60%,相比去年增加了5.97个百分点。相比之下,民营企业报告披露比例较2023年增加4.29个百分点,仍明显低于国有企业尤其是中央国有企业的增长速度。

A股和中资港股不同属性上市公司报告披露情况
4、不同区域上市公司披露情况
2024年,A股和中资港股上市公司注册地区大多注册于东南沿海地带及直辖市内,位居前五的省(直辖市)为广东省、浙江省、江苏省、北京市、上海市,占比合计为57.46%,前十位的区域合计占比77.34%。前十个地区的上市公司数量分布占比如下图所示:

A股和中资港股不同地区上市公司分布情况
从披露比例来看,境内报告披露比例最高的地区为海南省70%,高于2023年2个百分点;披露比例最低的地区为西藏自治区为22.73%,与2023年持平。境内披露位居前五地区的海南省、云南省、内蒙古自治区、北京市和青海省的披露比例分别为70.00%、67.39%、62.96%、61.40%和60.00%;上市公司数量前五的广东省、浙江省、江苏省、北京市、上海市的披露比例分别为44.83%、40.44%、33.42%、61.40%和54.61%,北京市最高,江苏省最低。不同注册地区上市公司披露情况如下图所示:

A股+中资港股不同注册区域上市公司披露情况
5、不同上市板块和指数披露情况
截至2024年6月30日,A股和中资港股上市公司中主板占比65.34%(A股占比49.31%),创业板占比22.02%(A股占比20.74%),其余板块占比12.65%,具体详见下图:

A股+中资港股不同板块上市公司分布情况
5.1 上市要求较高和强制披露板块信息披露水平较好
从不同上市板块来看,上市要求较高和强制披露板块的信息披露表现要优于其他版块,2024年不同上市板块可持续信息披露比例由高到低依次为主板、科创板、创业板和北证。其中,主板披露比例为60.81%,远高于市场平均水平;北证作为境内新增设的上市板块,披露比例最低为6.43%;受科创50指数强制披露影响,科创板整体披露水平高于创业板。不同板块上市公司披露情况对比如下图:

A股+中资港股不同板块上市公司披露情况
5.2 强制披露样本企业可持续信息披露超90%
在中国证监会的指导下,沪深北三大交易所于4月12日正式发布《指引》。在报告主体及披露时间方面,报告期内持续被纳入上证180、科创50、深证100、创业板指数样本公司以及境内外同时上市的公司(以下简称“强制披露样本企业”)应当按照《指引》要求披露可持续发展报告,鼓励其他上市公司自愿披露。截至2024年6月30日,强制披露样本企业中仅42家企业尚未公布其2024年可持续发展相关报告。根据《指引》的要求,这些企业需在2026年4月30日之前,按照要求完成2025年度可持续发展相关报告的发布工作,2024年和2025年是适应期。披露主体违反《指引》规定的,交易所将视情况采取自律监管措施或者予以纪律处分。
截至2024年6月30日,深证100指数和境内外同时上市(两地上市)的公司全部披露可持续发展相关报告;科创50指数和上证180指数的上市公司披露比例均超过了90%。相比之下,创业板指数样本披露比例偏低,但也远高于上市公司平均披露水平,强制披露样本企业显示出较好的ESG认知,具有较好的引领示范效应。

强制披露样本企业报告披露情况
综上,随着ESG的普及和发展,国内A股可持续信息披露形式和内容越来越完善,10个行业的披露比例超过50%,高碳行业平均披露比例高于市场平均水平,国有控股上市公司与民营企业披露差距进一步扩大,500家以上上市公司地区中北京披露比例仍为领先水平,主板上市公司披露水平高于其他版块。
三、总结及建议
近年来,面对国内外可持续发展披露标准及监管要求的显著提升,在ESG生态圈各利益相关主体的共同推动下,A股上市公司在可持续信息披露方面的参与度逐年攀升,截至2024年6月末,A股已有40.28%的上市公司进行了可持续相关报告披露,但面对越来越高的披露标准,企业仍存在需要探索和理解的过程。未来随着国内监管政策的趋严,企业应当把握住当前过渡阶段的宝贵时机,尽早启动规划工作,通过实践不断积累经验,并根据实际情况灵活调整与优化披露策略,以便更顺畅地满足日益严格的披露要求。提出以下建议:
(一)加强可持续信息披露的内容和质量,助力中国企业走出去做好应对准备。
ESG作为全球对话的共同议题,其发展受到全球机构的关注。对于中国企业,尤其具有全球业务布局的企业来说,关注ESG、理解ESG和管理ESG成为影响企业业务发展的一项重要工作。企业应保持与国际主流ESG信息披露要求一致,有助于中国企业与国际大环境的衔接和业务的拓展,已成为出海企业必做的一项基本功课。
(二)以行业优秀标杆企业为参考,加快ESG信息披露进程。
目前国内三大交易所对样本企业做了强制披露要求,从披露表现来看,样本企业在ESG意识和实践方面整体表现优于市场平均水平,具有一定的引领示范作用,其他上市公司或社会企业应充分借鉴行业内优秀企业的经验,加快自身在ESG管理方面的建设,按照披露时间安排,尽早布局,以从容应对2026年的信息披露要求。
(三)结合企业自身发展实际,加强企业可持续信息披露的基础建设工作。
可持续信息是一类覆盖企业采购、生产和销售的全产业链的运营信息,可持续信息收集、整理、储存和追溯是企业信息披露和管理的基础,尤其随着监管要求的趋严,数据的规范性也成为企业合规的重要体现。尤其大型企业集团或者跨国企业,由于复杂的组织架构和广泛的业务覆盖,可持续信息的收集将成为一项更为挑战的工作,系统化建设成一项必要的考量和选择,目前市场上已有大型企业积极开展相关实践。
(四)深入梳理和理解监管要求的各项披露内容,满足合规要求。
企业需根据监管文件中明确指出的具体议题、衡量标准及报告的格式规范,审视现有的可持续发展报告实践及披露状况,查找出所有存在的不足或尚有提升空间的部分不断改进,降低合规风险的发生。必要时考虑引入外部可持续发展领域的顾问或专家团队,为整个ESG信息披露提供专业指导与支持。
